芯片简介
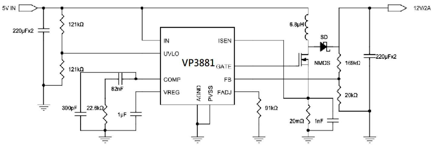
VP3881是一款高效Boost/SEPIC/Flyback控制器,采用电流模式控制架构,支持外部低侧NMOSFET作为主开关。具有宽输入电压(2.97V-60V)、输出电压高达80V、可调频率(100kHz-1MHz)及±3%参考电压精度。内置保护功能包括热关断、欠压锁定、短路保护和过压保护,集成软启动电路降低启动浪涌电流。适用于汽车电子、便携式扬声器、光伏逆变器等场景,功能框架包含误差放大器、驱动电路、振荡器及多重保护模块。
芯片特点:
输入2.97V~60V
输出80V
内部4/2ΩMOSFET开关
100kHz~1MHz可调
使能
软启动




