芯片简介
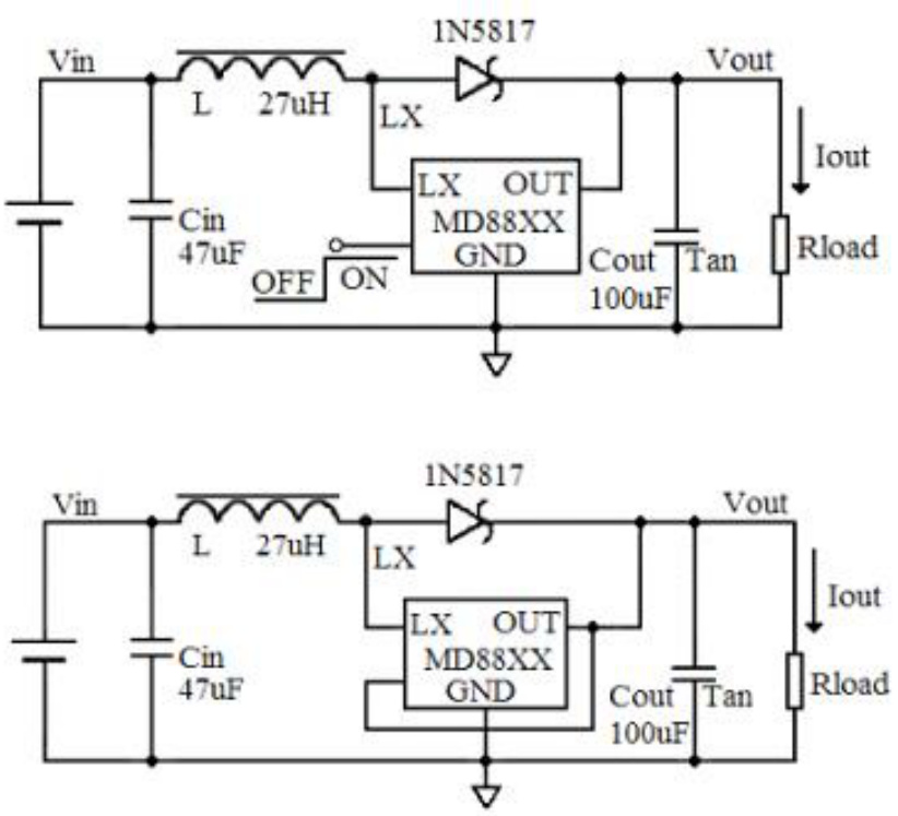
MD88R50是采用PFM控制的高效率DC-DC升压稳压芯片,具有0.75V极低启动电压和±2.5%输出电压精度。内部集成输出电压反馈补偿网络、振荡电路、功率管及过流保护模块,典型效率达85%。需外接电感、电容和肖特基二极管即可实现升压转换,支持CE引脚使能控制。
芯片特点:
输入0.75V~10V
输出5.0V
内置MOS
350kHz
使能


MD88R50是采用PFM控制的高效率DC-DC升压稳压芯片,具有0.75V极低启动电压和±2.5%输出电压精度。内部集成输出电压反馈补偿网络、振荡电路、功率管及过流保护模块,典型效率达85%。需外接电感、电容和肖特基二极管即可实现升压转换,支持CE引脚使能控制。
描述MD88R50是一款高效率、低纹波的PFM控制型DC-DC升压稳压芯片。该芯片具有极低的启动电压和高输出电压精度,仅需电感、电容、肖特基二极管三个外部元器件即可完成电池电压升压。芯片内部包括输出电压反馈和补偿网络、启动电路、振荡电路、PFM控制电路、参考电压电路、过流保护电路以及输出功率管。
SMT扩展库
3000个/圆盘
总额¥0
近期成交8单