芯片简介
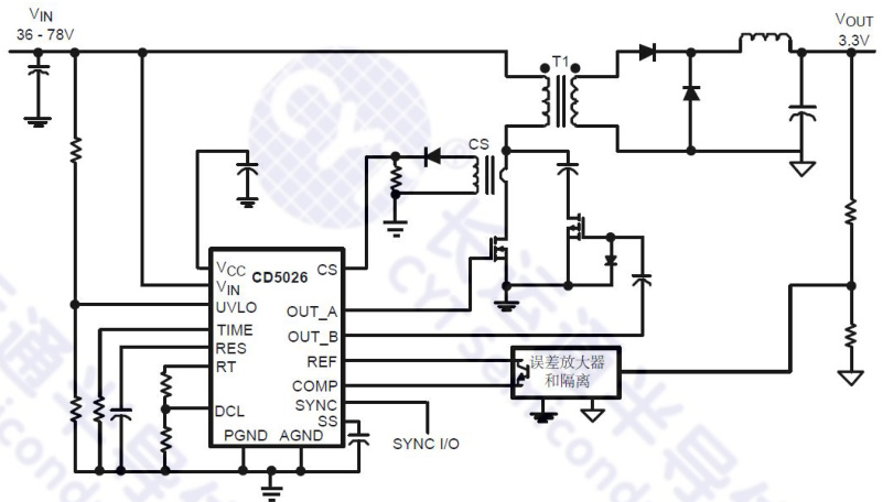
CD5026是一款电流控制型PWM控制器,支持13V至100V宽输入电压范围,集成3A主栅极驱动器及有源钳位技术。特性包括可编程欠压保护、可调滞回UVLO、双模过流保护、可编程死区时间/重叠时间、软启动功能及1MHz振荡器。内部含5V高精度基准源、100V启动偏置稳压器及复合栅极驱动结构,适用于高效率DC/DC电源设计。
芯片特点:
输入13V~100V
180kHz~660kHz
软启动
内置MOS

CD5026是一款电流控制型PWM控制器,支持13V至100V宽输入电压范围,集成3A主栅极驱动器及有源钳位技术。特性包括可编程欠压保护、可调滞回UVLO、双模过流保护、可编程死区时间/重叠时间、软启动功能及1MHz振荡器。内部含5V高精度基准源、100V启动偏置稳压器及复合栅极驱动结构,适用于高效率DC/DC电源设计。
描述CD5026 PWM控制器包含利用电流模式控制的有源钳位和复位技术来实现功率转换器的所有必要功能。提供两个控制输出,主电源开关控制(OUT_A)和有源钳位开关控制(OUT_B)。可配置为在8V至100V的宽输入范围内工作。其他功能包括可编程欠压保护、逐周期电流限制、打嗝式故障保护、PWM斜率补偿、软启动功能、精密基准电压源和热关断功能。
SMT扩展库
3000个/圆盘
总额¥0
近期成交7单