芯片简介
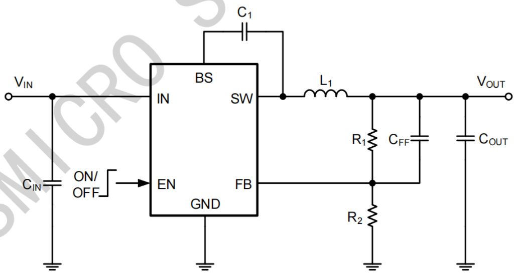
MP2359是一款高频同步整流降压开关转换器,内置功率MOSFET,提供4.5V至30V宽输入范围,支持1A连续输出电流。采用1.4MHz开关频率,集成内部补偿、过流保护、过压保护和热关断功能,具有内部软启动和使能控制。
芯片特点:
输入4.5V~30V
输出1A
内置MOS
1.4MHz
使能
软启动

MP2359是一款高频同步整流降压开关转换器,内置功率MOSFET,提供4.5V至30V宽输入范围,支持1A连续输出电流。采用1.4MHz开关频率,集成内部补偿、过流保护、过压保护和热关断功能,具有内部软启动和使能控制。
描述DC-DC电源芯片同步降压调节器 高频、同步、校流、降压、开关模式转换器
SMT扩展库
3000个/圆盘
总额¥0
近期成交100单+