芯片简介
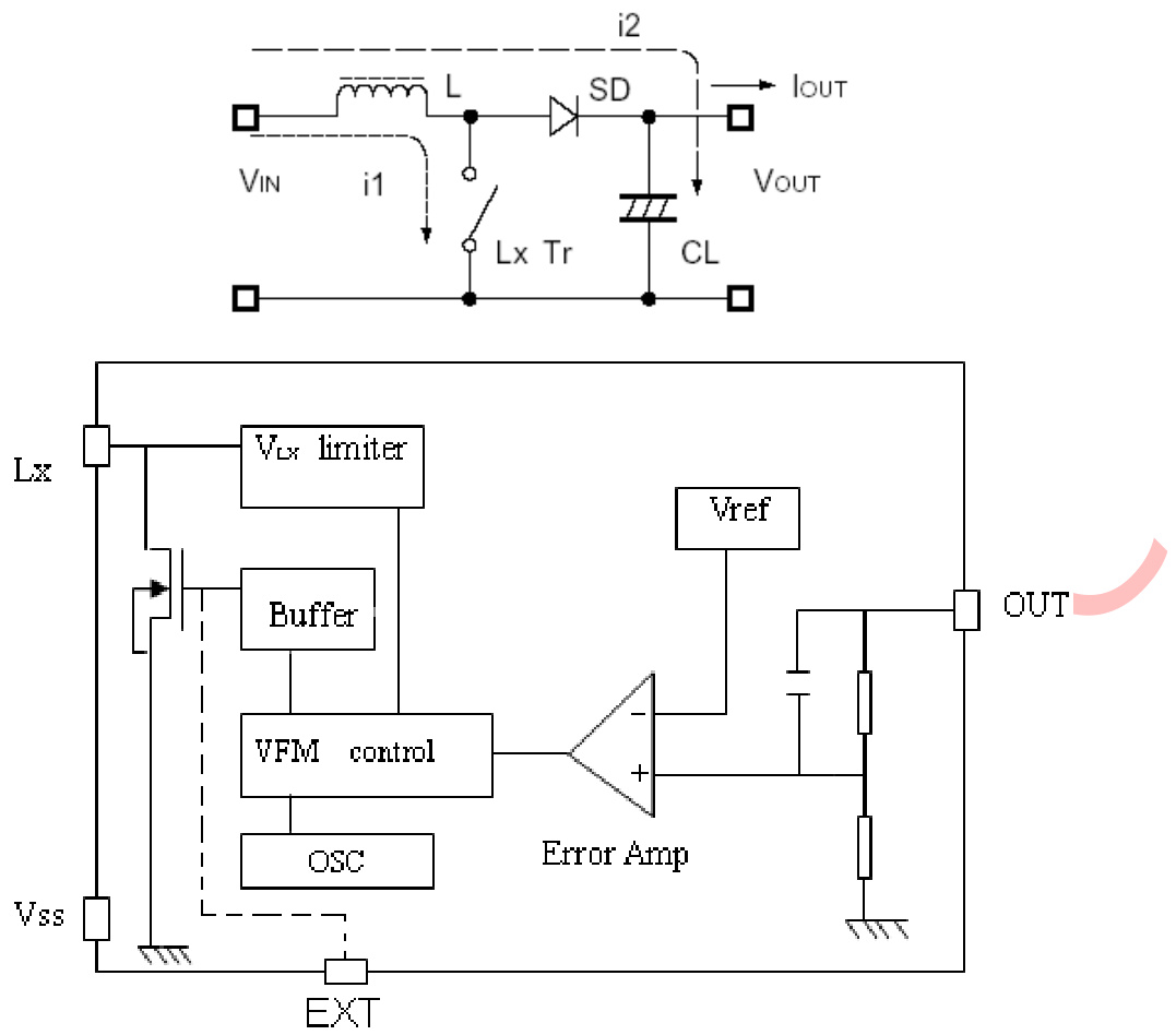
TP83系列是采用CMOS工艺的VFM模式升压DC/DC转换器,具有超低供电电流。内部组成包括振荡器、VFM控制电路、驱动晶体管、电压检测电阻、误差放大器和Lx开关保护电路。特性包括极少外部元件(仅需电感、二极管和电容)、低纹波电压(典型值100mV)、高驱动能力(典型输入3.0V时输出750mA)和高效率(典型值85%)。
芯片特点:
输入0.8V~10V
输出4.875V~5.125V
内置MOS
200kHz


TP83系列是采用CMOS工艺的VFM模式升压DC/DC转换器,具有超低供电电流。内部组成包括振荡器、VFM控制电路、驱动晶体管、电压检测电阻、误差放大器和Lx开关保护电路。特性包括极少外部元件(仅需电感、二极管和电容)、低纹波电压(典型值100mV)、高驱动能力(典型输入3.0V时输出750mA)和高效率(典型值85%)。
描述TP83系列是超低供电电流的升压型DC-DC转换器,采用CMOS工艺。该IC包括振荡器、VFM控制电路、驱动晶体管(Lx开关)、参考电压单元、电压检测电阻、误差放大器和Lx开关保护电路。TP83系列升压DC-DC转换器采用VFM模式,与其他同类产品相比,具有更低的纹波电压、更好的驱动能力和更高的效率。仅需三个外部组件即可应用,即电感、二极管和电容。
RoHSSMT扩展库
1000个/圆盘
总额¥0
近期成交9单