芯片简介
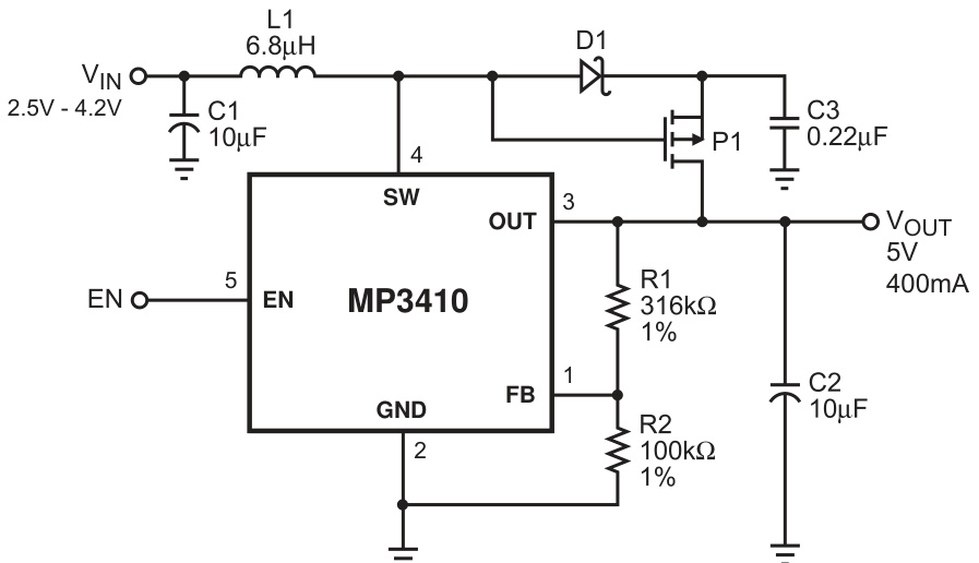
MP3410是一款高效同步固定频率电流模式升压转换器,支持输出与输入断开、浪涌电流限制和内部软启动。内部集成误差放大器、斜坡发生器、比较器、N沟道开关及P沟道同步整流开关,提升效率。特性包括超过90%效率、1.3A典型开关电流限制、550kHz固定开关频率、热关断保护和零电流关断模式。
芯片特点:
输入1.8V~6V
输出2.5V~6V
内置MOS
550kHz
使能
软启动

MP3410是一款高效同步固定频率电流模式升压转换器,支持输出与输入断开、浪涌电流限制和内部软启动。内部集成误差放大器、斜坡发生器、比较器、N沟道开关及P沟道同步整流开关,提升效率。特性包括超过90%效率、1.3A典型开关电流限制、550kHz固定开关频率、热关断保护和零电流关断模式。
描述DCDC升压,电源输入3V~7V,输出5V~12V方案,MP3410是一款高效的同步整流升压转换器,具有固定频率、电流模式控制、输出断开功能、浪涌电流限制和内部软启动。它包括误差放大器、斜坡发生器、比较器、N-Channel开关和P-Channel同步整流开关,支持高达6V的输出电压和1.3A的典型开关电流。
RoHSSMT扩展库
3000个/圆盘
总额¥0
近期成交9单