芯片简介
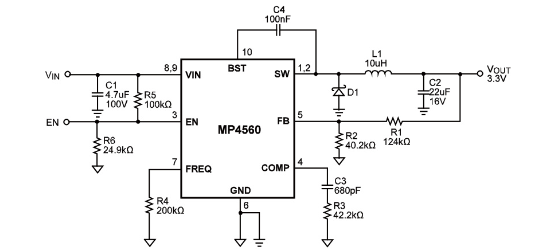
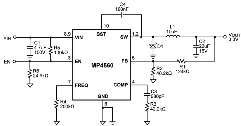
MP4560是一款高频降压开关稳压器,集成内部高压侧功率MOSFET,支持3.8V至55V宽输入电压范围,提供2A输出电流。采用电流模式控制实现快速环路响应,具备可编程开关频率(最高2MHz)、内部软启动、热关断保护及频率折返功能。特性包括95%高效率、140μA静态电流、陶瓷电容稳定性,输出电压可调范围0.8V至52V。内部结构包含误差放大器、补偿网络、浮动驱动电路及电流比较器,适用于汽车电子系统与工业电源转换。
芯片特点:
车规级
输入3.8V~55V
输出2A
内置MOS
2MHz
软启动
使能




