芯片简介
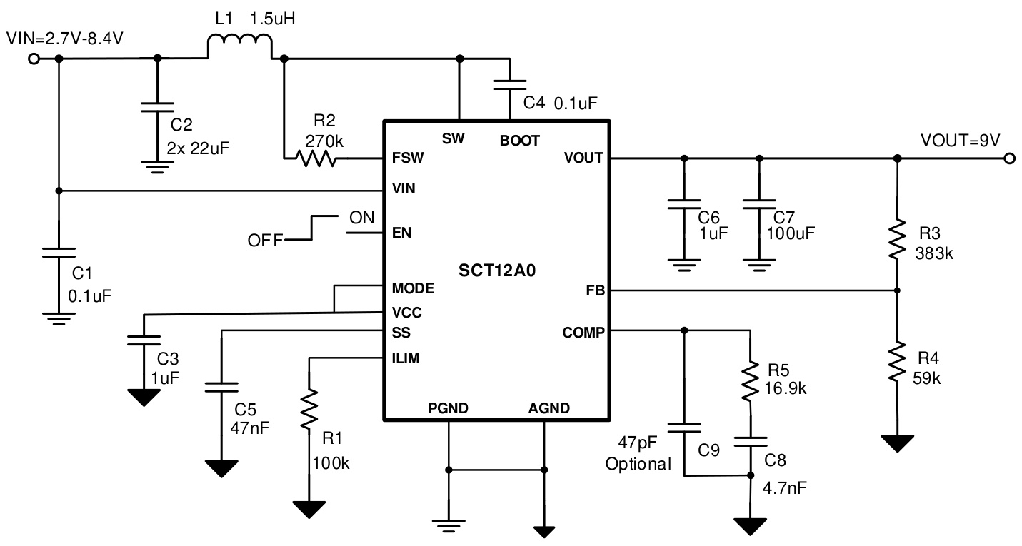
SCT12A1是一款高效同步升压转换器,集成13mΩ高边和11mΩ低边MOSFET,支持2.7V至14V输入电压和最高12A开关电流。具有可编程软启动、开关频率及峰值电流限制,提供反馈过压保护和热关断保护。特性包括宽输入输出电压范围、负载断开控制、PFM或强制PWM模式选择,内部结构含控制电路、驱动电路和保护机制。
芯片特点:
输入2.7V~14V
输出4.5V~14.6V
内置MOS
200kHz~2.2MHz
使能
软启动

SCT12A1是一款高效同步升压转换器,集成13mΩ高边和11mΩ低边MOSFET,支持2.7V至14V输入电压和最高12A开关电流。具有可编程软启动、开关频率及峰值电流限制,提供反馈过压保护和热关断保护。特性包括宽输入输出电压范围、负载断开控制、PFM或强制PWM模式选择,内部结构含控制电路、驱动电路和保护机制。
描述SCT12A1是一款高效率的全集成同步升压转换器,支持2.7V至14V的输入电压范围和高达12A的开关电流。该转换器具有负载断开控制功能,可在关机或输出短路到地时保护负载。此外,它还支持可编程峰值电流限制和软启动功能,确保快速瞬态响应和稳定运行。
RoHSSMT扩展库
3000个/圆盘
总额¥0
近期成交3单