芯片简介
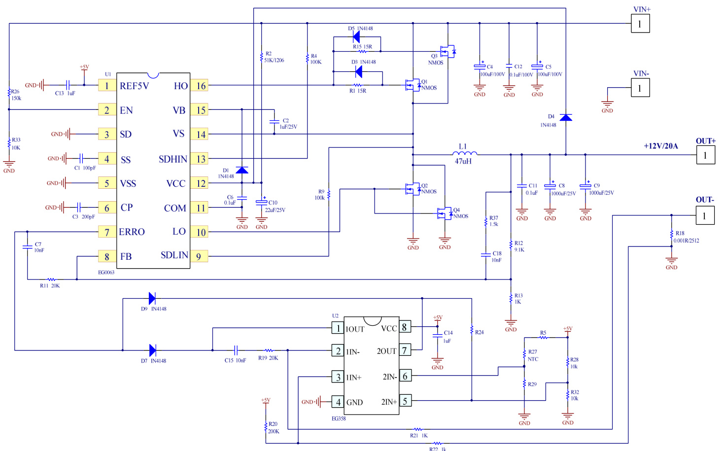
EG1163S是一款高压大电流降压型DC-DC电源管理芯片,内部集成基准电源、振荡器、误差放大器、限流保护、短路保护、半桥驱动等功能,支持同步续流方案和外部高压MOS管。其结构由控制电路、驱动电路和保护电路组成,具有UVLO欠压锁定、软启动、逐周限流控制及输出短路保护特性。
芯片特点:
输入10V~600V
输出20A
65KHz~80KHz
使能
软启动

EG1163S是一款高压大电流降压型DC-DC电源管理芯片,内部集成基准电源、振荡器、误差放大器、限流保护、短路保护、半桥驱动等功能,支持同步续流方案和外部高压MOS管。其结构由控制电路、驱动电路和保护电路组成,具有UVLO欠压锁定、软启动、逐周限流控制及输出短路保护特性。
描述EG1163是一款高压大电流降压型DC-DC电源管理芯片,内部集成基准电源、振荡器、误差放大器、限流保护、短路保护、半桥驱动等功能,非常适合高压大电流场合应用,配合外部高压MOS管最高能支持600V电源电压输入。
RoHSSMT扩展库
3000个/圆盘
总额¥0
近期成交100单+
描述EG1163是一款高压大电流降压型DC-DC电源管理芯片,内部集成基准电源、振荡器、误差放大器、限流保护、短路保护、半桥驱动等功能,非常适合高压大电流场合应用,配合外部高压MOS管最高能支持600V电源电压输入。
RoHSSMT扩展库
3000个/圆盘
总额¥0
近期成交51单