芯片简介
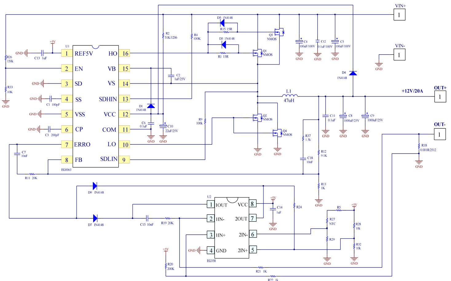
EG1163是一款高压大电流降压型DC-DC电源管理芯片,内部集成基准电源、振荡器、误差放大器、限流保护及短路保护功能,支持同步续流方案。需外接MOS管,适用于600V高压输入场景,典型应用输出电流20A,具有逐周限流控制、欠压锁定和输出短路保护机制。
芯片特点:
输入10V~600V
输出20A
72KHz
使能
软启动

EG1163是一款高压大电流降压型DC-DC电源管理芯片,内部集成基准电源、振荡器、误差放大器、限流保护及短路保护功能,支持同步续流方案。需外接MOS管,适用于600V高压输入场景,典型应用输出电流20A,具有逐周限流控制、欠压锁定和输出短路保护机制。
描述EG1163是一款高压大电流降压型DC-DC电源管理芯片,内部集成基准电源、振荡器、误差放大器、限流保护、短路保护、半桥驱动等功能,非常适合高压大电流场合应用,配合外部高压MOS管最高能支持600V电源电压输入。
RoHSSMT扩展库
3000个/圆盘
总额¥0
近期成交50单
描述EG1163是一款高压大电流降压型DC-DC电源管理芯片,内部集成基准电源、振荡器、误差放大器、限流保护、短路保护、半桥驱动等功能,非常适合高压大电流场合应用,配合外部高压MOS管最高能支持600V电源电压输入。
RoHSSMT扩展库
3000个/圆盘
总额¥0
近期成交100单+