芯片简介
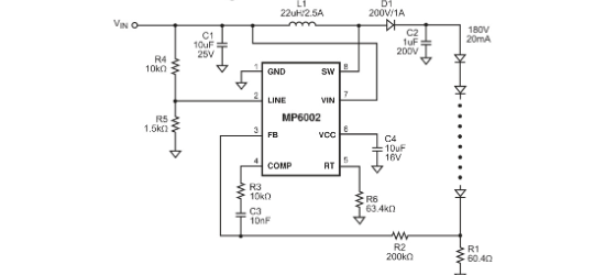
MP6002是一款单片Flyback/ForwardDC-DC转换器,集成150V功率开关,支持高达30W输出功率,适用于Boost及SEPIC拓扑。特性包括0.45Ω低阻MOS、可编程开关频率、内部软启动、过流/短路/过压保护、线路欠压锁定及自动重启功能。其控制架构采用固定频率峰值电流模式,支持光耦隔离反馈,并包含误差放大器与斜率补偿。
芯片特点:
输入10V~100V
输出取决于外部设计
内置MOS
55kHz~550kHz
隔离
使能
软启动

MP6002是一款单片Flyback/ForwardDC-DC转换器,集成150V功率开关,支持高达30W输出功率,适用于Boost及SEPIC拓扑。特性包括0.45Ω低阻MOS、可编程开关频率、内部软启动、过流/短路/过压保护、线路欠压锁定及自动重启功能。其控制架构采用固定频率峰值电流模式,支持光耦隔离反馈,并包含误差放大器与斜率补偿。
描述DCDC升降压,电源输入30V以上,3A以上(大电流)方案,MP6002是一款单片式反激/正激DC-DC转换器,集成了150V功率开关,最大输出功率可达30W。适用于电信设备、VoIP电话和以太网供电(PoE)等应用。
RoHSSMT扩展库
2500个/圆盘
总额¥0
近期成交11单