芯片简介
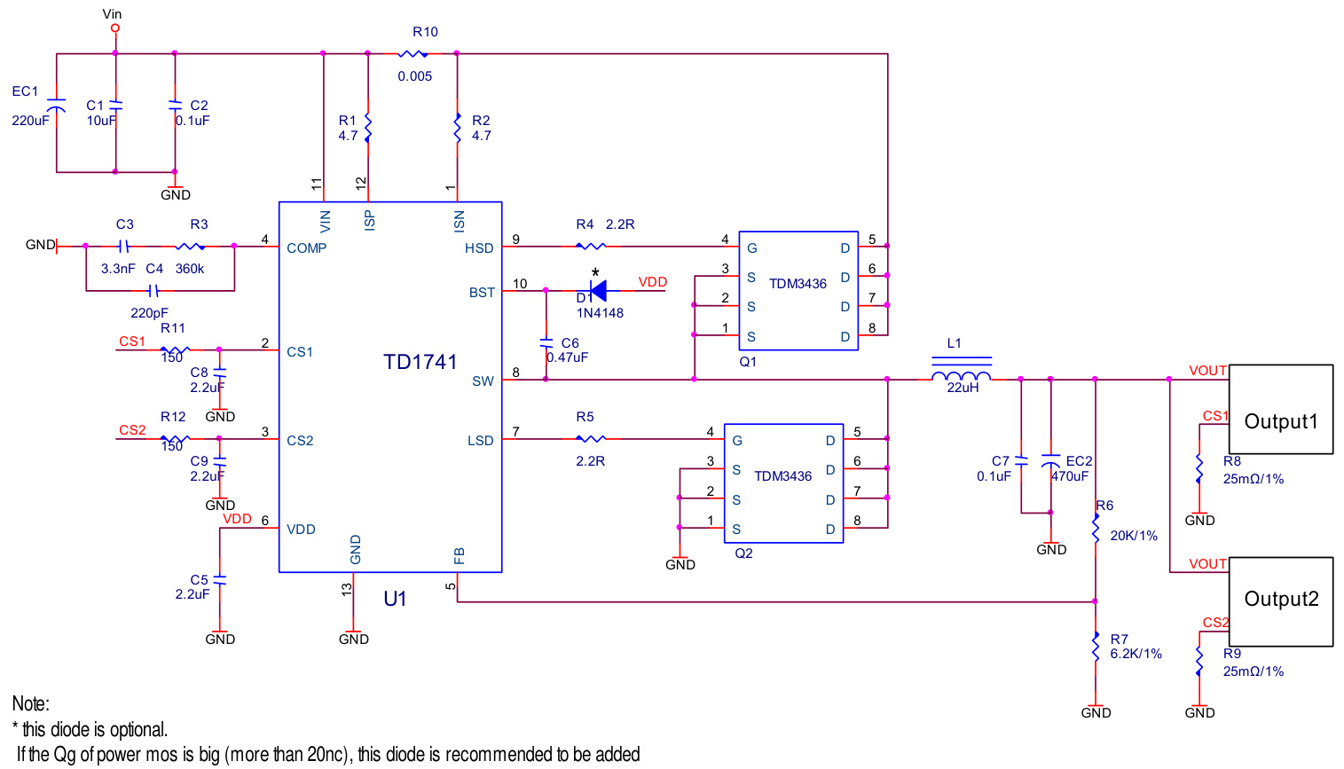
TD1741是一款同步降压控制器,支持宽输入电压范围(6V至40V)和高达15A的输出电流。该芯片采用恒流(CC)和恒压(CV)双模式控制,具有双路独立恒流设置功能,集成短路保护、过热保护(OTP)及输出电缆电阻补偿。其架构包含误差放大器、外部补偿网络、高/低边驱动器及多种保护电路,支持峰值电流模式控制以实现快速负载响应。
芯片特点:
输入6V~40V
输出≤15A
100kHz~150kHz
双路输出
软启动

TD1741是一款同步降压控制器,支持宽输入电压范围(6V至40V)和高达15A的输出电流。该芯片采用恒流(CC)和恒压(CV)双模式控制,具有双路独立恒流设置功能,集成短路保护、过热保护(OTP)及输出电缆电阻补偿。其架构包含误差放大器、外部补偿网络、高/低边驱动器及多种保护电路,支持峰值电流模式控制以实现快速负载响应。
描述TD1741是一款同步降压控制器,适用于多输出应用。它支持6V到40V的宽输入电压范围,具有高侧和低侧驱动器,支持同步配置。该控制器可以在恒流(CC)和恒压(CV)模式下工作,输出电压范围为3V到28V,最大输出电流可达10A以上。
SMT扩展库
3000个/圆盘
总额¥0
近期成交2单