芯片简介
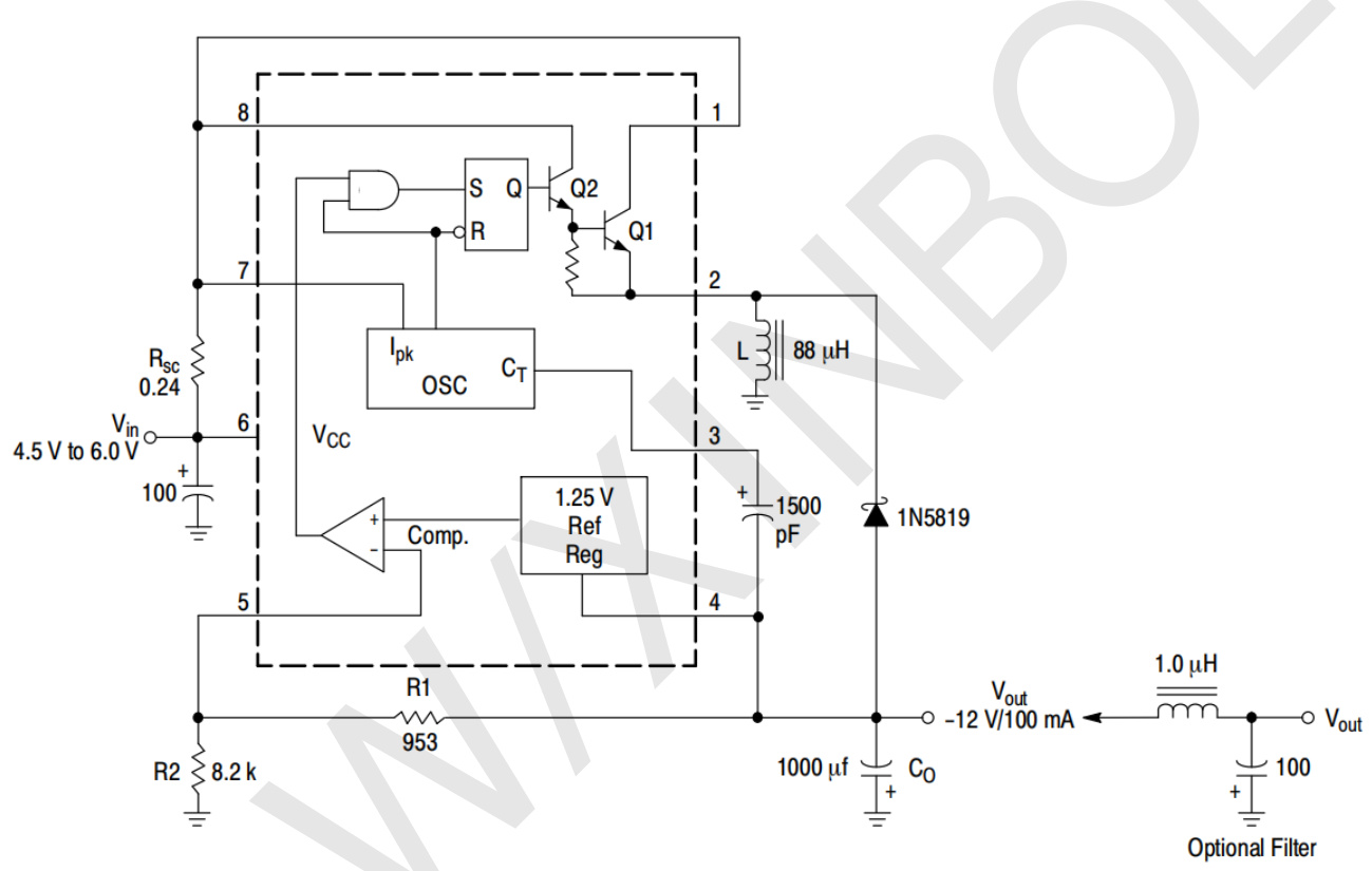
MC33063ADTR(XBLW)是一款单片控制电路,专为DC-DC转换器设计,适用于升压、降压及电压反转应用。其内部组成包括温度补偿参考电压(1.25V)、比较器、带有效电流限制的占空比振荡器、驱动电路及高电流输出开关。特性涵盖电流限制、低待机电流、2%精密参考电压、可调输出电压、1.5A输出开关电流及100kHz工作频率,支持3.0V至40V输入电压范围。
芯片特点:
输入3.0V~40V
输出1.5A
100kHz
内置MOS

MC33063ADTR(XBLW)是一款单片控制电路,专为DC-DC转换器设计,适用于升压、降压及电压反转应用。其内部组成包括温度补偿参考电压(1.25V)、比较器、带有效电流限制的占空比振荡器、驱动电路及高电流输出开关。特性涵盖电流限制、低待机电流、2%精密参考电压、可调输出电压、1.5A输出开关电流及100kHz工作频率,支持3.0V至40V输入电压范围。
描述DC-DC开关电源 DC-DC转换器控制电路,工作电压3-40V
RoHSSMT扩展库
2500个/圆盘
总额¥0
近期成交14单