芯片简介
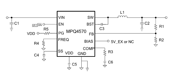
MPQ4570是一款宽输入电压范围的降压开关转换器,集成高/低边MOSFET,支持3A连续输出电流。采用峰值电流模式控制,具备可编程开关频率、过压保护、过流保护及热关断保护。功能框架包括误差放大器、振荡器、同步时钟控制、软启动电路及多级保护机制,适用于工业、汽车等高可靠性场景。
芯片特点:
车规级
输入4.5V~55V
输出3A
内置MOS管
400kHz~640kHz
使能
软启动

MPQ4570是一款宽输入电压范围的降压开关转换器,集成高/低边MOSFET,支持3A连续输出电流。采用峰值电流模式控制,具备可编程开关频率、过压保护、过流保护及热关断保护。功能框架包括误差放大器、振荡器、同步时钟控制、软启动电路及多级保护机制,适用于工业、汽车等高可靠性场景。
描述DCDC降压,电源输入30V以上,1A~3A(中电流)方案,
RoHSSMT扩展库
2500个/圆盘
总额¥0
近期成交6单