芯片简介
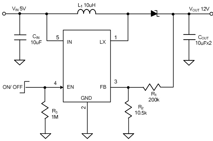
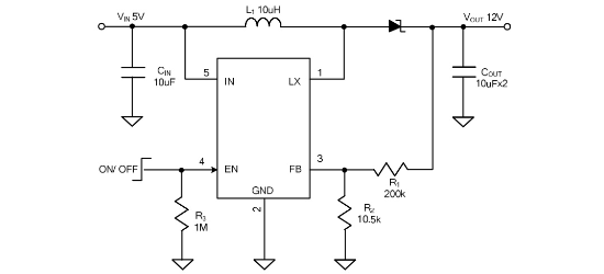
SY7152ABC是一款高效率1MHz升压稳压器,适用于升压应用,具有宽输入范围(3V-8V)和最大16V输出。特性包括1MHz开关频率、低导通电阻(150mΩ)、使能控制和内置软启动功能。内部组成包含反馈电阻分压器、输入/输出电容和电感节点,支持最小化噪声布局设计。
芯片特点:
输入3V~8V
输出16Vmax
1MHz
使能
软启动

SY7152ABC是一款高效率1MHz升压稳压器,适用于升压应用,具有宽输入范围(3V-8V)和最大16V输出。特性包括1MHz开关频率、低导通电阻(150mΩ)、使能控制和内置软启动功能。内部组成包含反馈电阻分压器、输入/输出电容和电感节点,支持最小化噪声布局设计。
描述SY7152是一款高效率的升压调节器,输入电压范围为3-8V,最大输出电压为16V,开关频率为1MHz,适用于一般的升压应用。其特点是低导通电阻、宽输入范围和紧凑的SOT23-6封装。
SMT扩展库
3000个/圆盘
总额¥0
近期成交47单