芯片简介
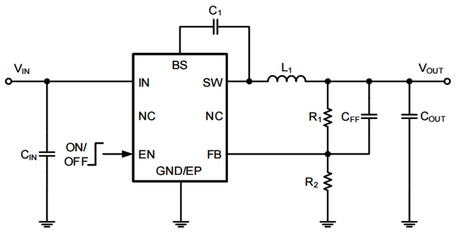
MP1484是一款高频同步整流降压型开关转换器,内置功率MOSFET,支持4.5V至18V宽输入电压范围和3A连续输出电流。特性包括500KHz开关频率、过流/过压保护、轻载高效PFM模式、内部软启动、低Rds(on)MOSFET(70mΩ/50mΩ)、集成内部补偿及热关断功能。其内部组成包含误差放大器、UVLO保护、电流限制模块和软启动电路,无需外接肖特基二极管。
芯片特点:
输入4.5V~18V
输出0A~3A
内置MOS
500KHz
使能
软启动
工业品
MP1484是一款高频同步整流降压型开关转换器,内置功率MOSFET,支持4.5V至18V宽输入电压范围和3A连续输出电流。特性包括500KHz开关频率、过流/过压保护、轻载高效PFM模式、内部软启动、低Rds(on)MOSFET(70mΩ/50mΩ)、集成内部补偿及热关断功能。其内部组成包含误差放大器、UVLO保护、电流限制模块和软启动电路,无需外接肖特基二极管。
描述MP1484是一款高频同步整流降压开关模式转换器,内置功率MOSFET。它提供了一个非常紧凑的解决方案,可在宽输入电压范围内提供3A连续电流,具有出色的负载和线路调节性能。
SMT扩展库
3000个/圆盘
总额¥0
近期成交100单+