芯片简介
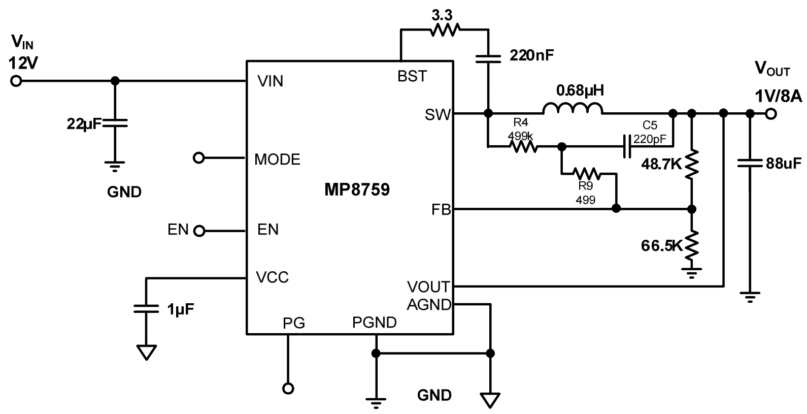
MP8759GD-Z是一款高频同步整流降压开关模式转换器,集成低RDS(ON)功率MOSFET,支持8A连续/10A峰值输出电流。采用自适应恒定导通时间控制模式,具备快速瞬态响应和直流自调节环路,提供过流、过压、欠压及热关断保护功能,内置软启动和输出放电功能。
芯片特点:
输入4.5V~26V
输出8A~10A
内置MOS
700kHz
使能
软启动

MP8759GD-Z是一款高频同步整流降压开关模式转换器,集成低RDS(ON)功率MOSFET,支持8A连续/10A峰值输出电流。采用自适应恒定导通时间控制模式,具备快速瞬态响应和直流自调节环路,提供过流、过压、欠压及热关断保护功能,内置软启动和输出放电功能。
描述DCDC降压,电源输入7V~30V,3A以上(大电流)方案,
近期成交100单+