芯片简介
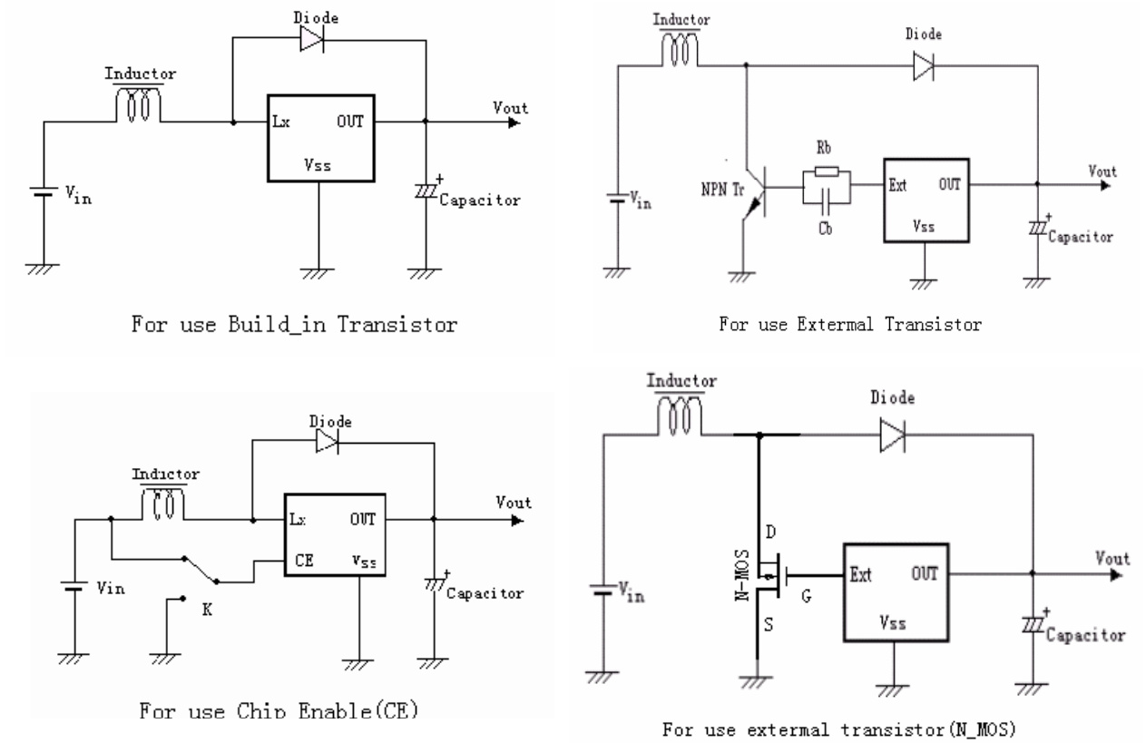
ME2108系列是采用CMOS工艺的低噪声PFM升压DC/DC转换器芯片,具有低纹波、高效率和可编程输出电压(0.1V步进)。仅需三个外部元件即可构建转换器,支持CE(芯片使能)功能以降低关断模式功耗,适用于电池供电设备。特性包括0.9V~6.5V输入范围、2.0V~7.0V输出范围(精度±2.5%)、低启动电压(≤0.9V)和85%典型效率。
芯片特点:
输入0.9V~6.5V
输出2.0V~7.0V
输出400mA
180KHz
使能

ME2108系列是采用CMOS工艺的低噪声PFM升压DC/DC转换器芯片,具有低纹波、高效率和可编程输出电压(0.1V步进)。仅需三个外部元件即可构建转换器,支持CE(芯片使能)功能以降低关断模式功耗,适用于电池供电设备。特性包括0.9V~6.5V输入范围、2.0V~7.0V输出范围(精度±2.5%)、低启动电压(≤0.9V)和85%典型效率。
描述ME2108系列是一款采用CMOS工艺的低功耗PFM升压DC/DC转换器IC。先进的电路设计降低了开关过程中产生的高频噪声,输出电压可在2.0~7.0V之间以0.1V为步长进行编程,最高频率为180KHz(典型值)。ME2108Xxx仅需三个外部元件即可构建低纹波、高效率的升压DC/DC转换器。此外,该系列还具备CE(芯片使能)功能,可降低关断模式下的功耗。ME2108Xxx具有低噪声、低功耗等特点,适用于电池供电的仪器。
SMT扩展库
3000个/圆盘
总额¥0