芯片简介
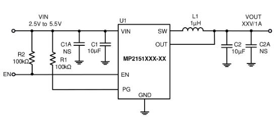
MP2151GQFU-Z是一款同步降压开关转换器,内置功率MOSFET,输入电压范围2.5V至5.5V,输出电流达1A,输出电压可调节低至0.6V。采用恒定导通时间控制方案,具备快速瞬态响应和环路稳定性。集成输出放电、过压保护、短路保护及热关断功能,包含低静态电流(25μA)、1.1MHz开关频率特性,适用于便携设备和低功耗系统。
芯片特点:
输入2.5V~5.5V
输出1A
内置MOS
1.1MHz
使能
软启动
工业品
MP2151GQFU-Z是一款同步降压开关转换器,内置功率MOSFET,输入电压范围2.5V至5.5V,输出电流达1A,输出电压可调节低至0.6V。采用恒定导通时间控制方案,具备快速瞬态响应和环路稳定性。集成输出放电、过压保护、短路保护及热关断功能,包含低静态电流(25μA)、1.1MHz开关频率特性,适用于便携设备和低功耗系统。
描述DCDC降压,电源输入7V以内,1A以内(小电流)方案,
RoHSSMT扩展库
5000个/圆盘
总额¥0
近期成交1单