芯片简介
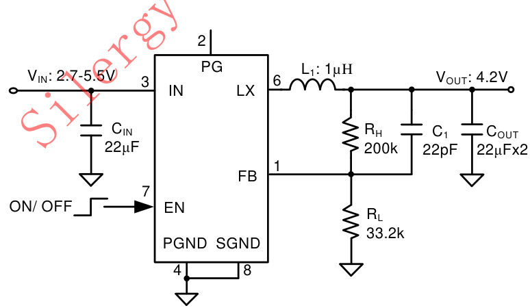
SY8003C1DFC是一款高效高频同步降压DC/DC调节器,输入电压范围为2.7V至5.5V,可提供高达3A的连续输出电流。其集成了低RDS(ON)的主开关和同步开关,最小化导通损耗,并采用3MHz开关频率以减小外部电感和电容尺寸。芯片内置短路保护、过压保护、软启动及使能控制功能,采用DFN2×2-8紧凑封装。内部结构包含PWM控制电路、驱动电路、功率开关及保护模块,具有高效率、低输出纹波和快速瞬态响应特性。
芯片特点:
输入2.7V~5.5V
输出3A
内置MOS
3MHz
使能
软启动



