芯片简介
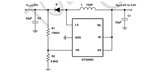
STI3508C和STI3508CA是固定频率、峰值电流模式的升压转换器,适用于小型低功耗应用。具有1.2MHz开关频率,支持使用低成本小尺寸电感和电容。内置软启动功能以减少浪涌电流并延长电池寿命,轻载时自动切换至脉冲频率调制模式。包含欠压锁定、电流限制和热过载保护功能。内部集成100mΩ功率MOSFET,反馈电压可调(STI3508C为0.6V,STI3508CA为1.2V),输出电流限制为2.5A。
芯片特点:
输入2.5V~5.5V
输出VIN~30V
内置MOS
1.2MHz
使能
软启动




