芯片简介
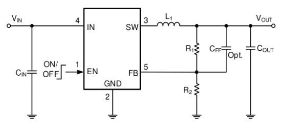
RY3415是一款高效率单片同步降压调节器,采用恒定频率电流模式架构,输入电压范围为2.5V至5.5V,适用于单节锂离子电池供电设备。其特性包括1.5MHz固定开关频率、100%占空比低压差运行、轻载时PFM模式提升效率,以及过温保护和短路保护功能。内部集成P/N沟道MOSFET、误差放大器、软启动电路及补偿网络,无需外部肖特基二极管,支持低至0.6V的反馈参考电压。
芯片特点:
输入2.5V~5.5V
输出1.5A
内置MOS
1.5MHz
使能
软启动

RY3415是一款高效率单片同步降压调节器,采用恒定频率电流模式架构,输入电压范围为2.5V至5.5V,适用于单节锂离子电池供电设备。其特性包括1.5MHz固定开关频率、100%占空比低压差运行、轻载时PFM模式提升效率,以及过温保护和短路保护功能。内部集成P/N沟道MOSFET、误差放大器、软启动电路及补偿网络,无需外部肖特基二极管,支持低至0.6V的反馈参考电压。
| 开源项目名称 | 开源项目介绍 |
|---|---|
| DC-DC降压芯片方案验证板-A版 | 该方案验证版,主要用于测试市面上常见的SOT-23封装的降压型DC/DC芯片,板子上目前集成了三种引脚排序。 |
描述RY3415是一款高效同步降压稳压器,采用恒定频率、电流模式架构。该器件具有高效率、过温保护、低静态电流、短路保护、浪涌电流限制和软启动等功能。其输入电压范围为2.5V至5.5V,输出电流为1.5A,开关频率为1.5MHz。该器件适用于单节锂离子电池供电的应用,如手机、便携仪器、无线和DSL调制解调器、数字相机、PDA和PC卡等。
3000个/圆盘
总额¥0
近期成交35单