芯片简介
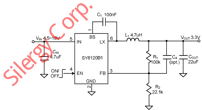
SY8120B1ABC是一款高效同步降压DC-DC转换器,输入电压范围4.5V至18V,提供2A负载电流能力。集成主开关和同步开关,具备低导通电阻特性,采用即时PWM架构实现快速瞬态响应,轻载时效率高,工作频率500kHz。内部包含控制电路、开关元件及保护功能,支持内部软启动、逐周期电流限制和热关断保护。
芯片特点:
输入4.5V~18V
输出2A
内置MOS
500kHz
使能
软启动

SY8120B1ABC是一款高效同步降压DC-DC转换器,输入电压范围4.5V至18V,提供2A负载电流能力。集成主开关和同步开关,具备低导通电阻特性,采用即时PWM架构实现快速瞬态响应,轻载时效率高,工作频率500kHz。内部包含控制电路、开关元件及保护功能,支持内部软启动、逐周期电流限制和热关断保护。
描述SY8120B1是一款高效率同步降压DC-DC转换器,能够提供2A负载电流。其输入电压范围为4.5V至18V,集成了主开关和同步开关,具有非常低的导通电阻,以减少传导损耗。采用瞬时PWM架构,实现快速瞬态响应,内部软启动限制了浪涌电流。符合RoHS标准,无卤素。封装为SOT23-6。
SMT扩展库
3000个/圆盘
总额¥0
近期成交100单+