我的订单购物车(0)联系客服帮助中心供应商合作嘉立创产业服务群
领券中心备货找料立推专区爆款推荐合作库存PLUS会员BOM配单PCB/SMT工业品面板定制

TMI(拓尔微)+STI3484

(DCDC降压-(2)电源输入7V~30V-(2)1A~3A(中电流)方案)
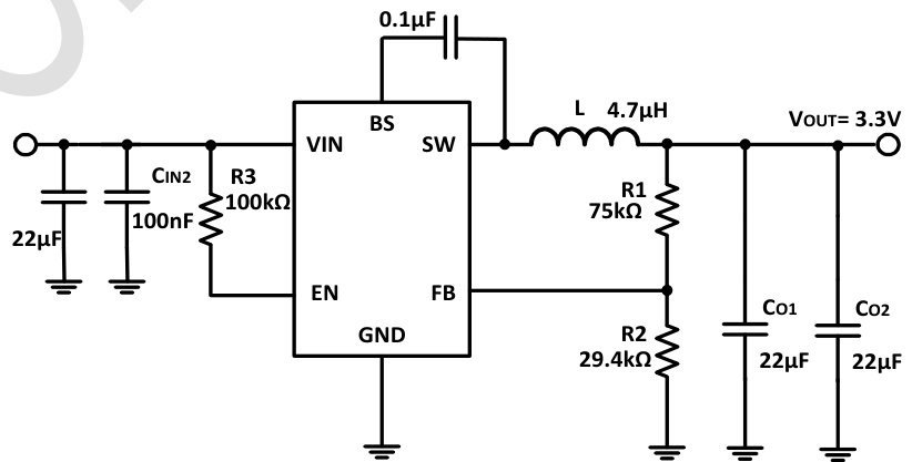
TMI(拓尔微)的STI3484系统框图
点击预览

芯片简介

STI3484是一款高效率3A同步整流降压转换器,输入电压范围4.5V至18V,支持PWM和PFM双模式以提升轻载效率。集成内部补偿和斜率补偿电流控制,提供过流保护、输入过压保护及热关断功能。采用误差放大器控制输出电压,内置软启动机制防止上电过冲。

芯片特点:

输入4.5V~18V
输出3A
500kHz
使能
软启动

项目参考文件

类型名称操作

方案关联商品

  • 型号/品牌/封装/类目

  • 参数/描述

  • 优惠券/标签

  • 价格梯度(含税)

  • 库存交期

  • 操作

停产 降压型 3A 4.5V~18V
STI3484
品牌
TMI(拓尔微)
封装
ESOP-8
类目
DC-DC电源芯片
编号
C840541
功能类型
降压型
工作电压
4.5V~18V
输出电流
3A
开关频率
500kHz

SMT扩展库

私有库下单最高享92折
  • 收藏
  • 对比
  • 2.2558
  • 1.782
  • 1.579
  • 1.3256
  • 1.2128
  • 1.0888
需订货
广东仓
0

3000/圆盘

总额0

近期成交1单