芯片简介
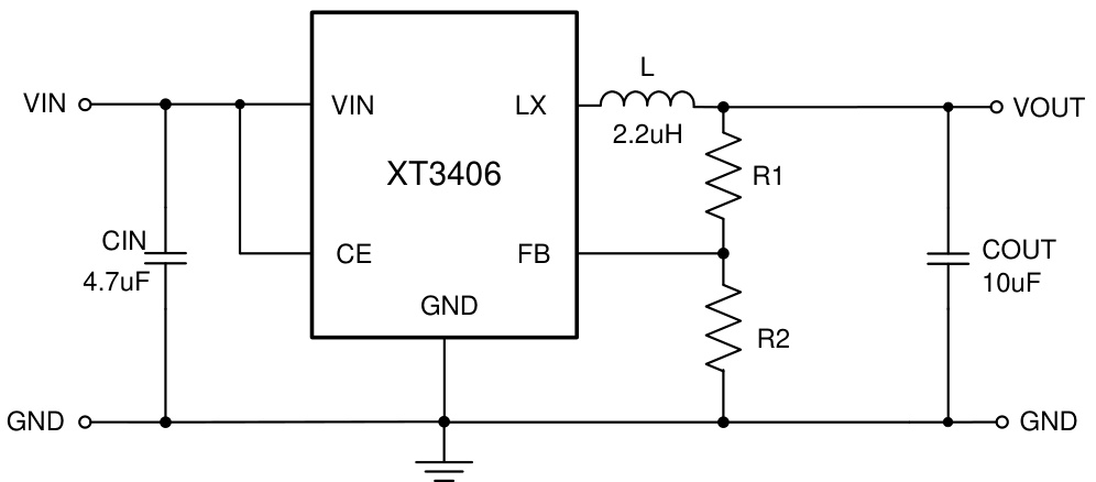
XT3406AFMR-G是一款CMOS降压DC/DC调整器,采用PWM/PFM自动切换控制电路,支持全输入电压范围(1.8V-5.5V)的低纹波、高效率和大输出电流(800mA)。内置功率MOSFET及过压、过流、过热、短路保护电路,具有最大效率95%、典型静态电流40μA、输出纹波低于±0.4%等特性。内部组成包括基准电压源、振荡电路、比较器、PWM/PFM控制电路和保护模块。
芯片特点:
输入1.8V~5.5V
输出800mA
内置MOS
1.5MHz
使能
工业品
XT3406AFMR-G是一款CMOS降压DC/DC调整器,采用PWM/PFM自动切换控制电路,支持全输入电压范围(1.8V-5.5V)的低纹波、高效率和大输出电流(800mA)。内置功率MOSFET及过压、过流、过热、短路保护电路,具有最大效率95%、典型静态电流40μA、输出纹波低于±0.4%等特性。内部组成包括基准电压源、振荡电路、比较器、PWM/PFM控制电路和保护模块。
| 开源项目名称 | 开源项目介绍 |
|---|---|
| DC-DC降压芯片方案验证板-A版 | 该方案验证版,主要用于测试市面上常见的SOT-23封装的降压型DC/DC芯片,板子上目前集成了三种引脚排序。 |
描述XT3406是一款由基准电压源、振荡电路、比较器、高效率PWM/PFM控制电路等构成的CMOS降压DC/DC调整器。具有最大效率可达95%,800mA的输出电流,典型静态电流40uA,输入电压范围1.8V至5.5V,内置功率MOSFET,多种保护功能,适合用于移动设备的电源内部。
RoHSSMT扩展库
3000个/圆盘
总额¥0
近期成交34单