芯片简介
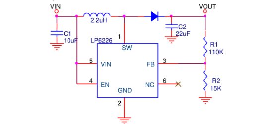
LP6226是1MHz固定频率PWM升压开关稳压器,适用于恒压升压应用。采用恒定频率PWM控制架构,内置补偿网络和软启动功能,可减少外部元件数量。特性包括高达94%效率、关机电流<1μA、输出电压最高9V、2.4A高开关电流,集成欠压锁定、过流保护及过热保护功能。
芯片特点:
输入2.5V~5.5V
输出2.5V~9V
内置MOS
1MHz
使能
软启动


LP6226是1MHz固定频率PWM升压开关稳压器,适用于恒压升压应用。采用恒定频率PWM控制架构,内置补偿网络和软启动功能,可减少外部元件数量。特性包括高达94%效率、关机电流<1μA、输出电压最高9V、2.4A高开关电流,集成欠压锁定、过流保护及过热保护功能。
描述LP6226是一款高效的1MHz PWM升压开关调节器,适用于恒定电压升压应用。其高频率PWM操作节省了电路板空间,减少了外部组件的尺寸。LP6226具有自动切换到脉冲频率调制模式的功能,在轻负载下运行。高度集成和内部补偿网络减少了外部组件的数量。该芯片还包括欠压锁定、限流和过热保护功能,以防止输出过载时的损坏。
3000个/圆盘
总额¥0
近期成交1单