芯片简介
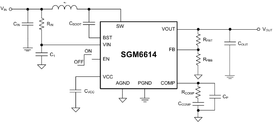
SGM6614是一款全集成同步升压转换器,具有15A开关电流能力,集成8.8mΩ低侧和12.2mΩ高侧MOSFET,支持2.17V至18V宽输入电压和4.5V至18V输出电压范围。采用500kHz固定频率峰值电流控制拓扑,支持PWM和自动PFM模式切换,提供过压保护、过流保护和热关断功能。
芯片特点:
输入2.17V~18V
输出4.5V~18V
内置MOS
500kHz
使能
软启动

SGM6614是一款全集成同步升压转换器,具有15A开关电流能力,集成8.8mΩ低侧和12.2mΩ高侧MOSFET,支持2.17V至18V宽输入电压和4.5V至18V输出电压范围。采用500kHz固定频率峰值电流控制拓扑,支持PWM和自动PFM模式切换,提供过压保护、过流保护和热关断功能。
描述SGM6614 是一款15A峰值开关电流的全集成同步升压转换器,支持2.17V至18V的输入电压范围,输出电压范围为4.5V至18V。该器件采用固定频率峰值电流模式控制拓扑,支持高达18V的输出。内置低侧和高侧MOSFET分别具有8.8mΩ和12.2mΩ的导通电阻,提供高效率转换。该器件还具备多种保护功能,如过压保护、过流保护和热关断保护。
SMT扩展库
5000个/圆盘
总额¥0
近期成交1单