芯片简介
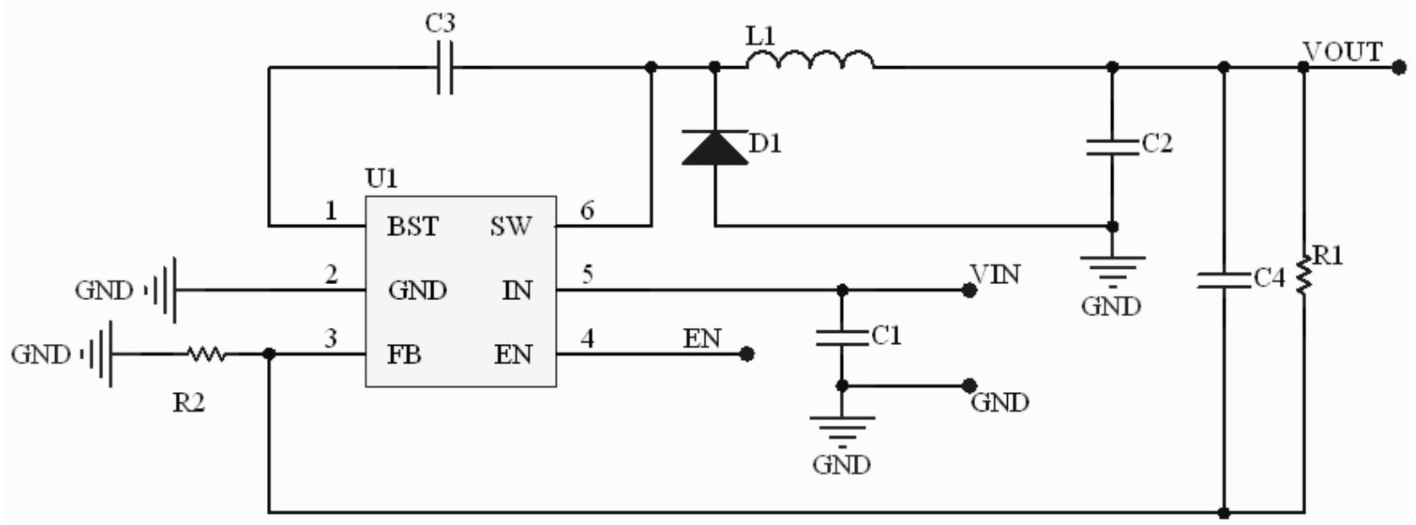
MD6204是一款集成功率MOSFET的单片降压开关转换器,支持4.5V至60V宽输入范围,提供600mA连续输出电流。采用2MHz固定频率控制和内部补偿网络,具有逐周期电流限制、热关断保护及短路保护功能。核心架构包含误差放大器、欠压锁定模块、PFM模式控制器及软启动电路,通过外部电阻分压器可调节输出电压。
芯片特点:
输入4.5V~60V
输出600mA
内置MOS
2MHz
使能
软启动

MD6204是一款集成功率MOSFET的单片降压开关转换器,支持4.5V至60V宽输入范围,提供600mA连续输出电流。采用2MHz固定频率控制和内部补偿网络,具有逐周期电流限制、热关断保护及短路保护功能。核心架构包含误差放大器、欠压锁定模块、PFM模式控制器及软启动电路,通过外部电阻分压器可调节输出电压。