芯片简介
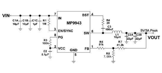
MP9943是一款高频同步整流降压开关模式转换器,内置功率MOSFET,支持4V至36V宽输入电压范围,提供3A峰值输出电流。采用电流模式控制实现快速瞬态响应,集成高效同步操作、内部软启动、PowerGood指示及过流保护/热关断功能,适用于分布式电源系统等应用。
芯片特点:
输入4V~36V
输出3.2A~5.5A
内置MOS
410kHz
使能
软启动


MP9943是一款高频同步整流降压开关模式转换器,内置功率MOSFET,支持4V至36V宽输入电压范围,提供3A峰值输出电流。采用电流模式控制实现快速瞬态响应,集成高效同步操作、内部软启动、PowerGood指示及过流保护/热关断功能,适用于分布式电源系统等应用。
描述DCDC降压,电源输入30V以上,3A以上(大电流)方案,
近期成交100单+