芯片简介
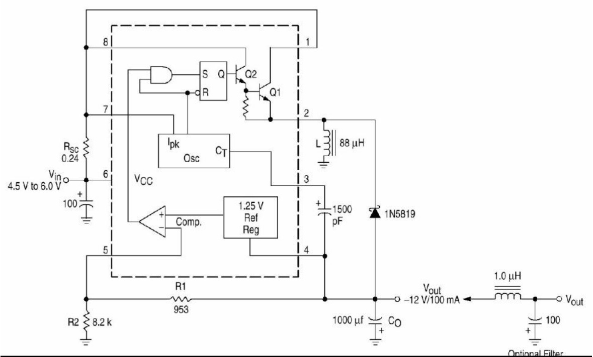
MC34063ADR2G(MS)是一款单片DC-DC变换集成电路,支持升压、降压及电压反转。内含温度补偿参考电压源(1.25V)、比较器、振荡器、驱动器及大电流输出开关管,外接少量元件即可实现多种变换功能。主要特性包括宽工作电压范围(3.0V~32V)、静态电流小、输出电流保护功能、输出开关极限电流1.2A,工作频率可达100kHz,内部基准电压精度2%。
芯片特点:
输入3.0V~32V
输出1.2A
内置MOS管
33kHz
工业品
MC34063ADR2G(MS)是一款单片DC-DC变换集成电路,支持升压、降压及电压反转。内含温度补偿参考电压源(1.25V)、比较器、振荡器、驱动器及大电流输出开关管,外接少量元件即可实现多种变换功能。主要特性包括宽工作电压范围(3.0V~32V)、静态电流小、输出电流保护功能、输出开关极限电流1.2A,工作频率可达100kHz,内部基准电压精度2%。
描述MC34063ADR2G(MS)为一单片DC-DC变换集成电路,内含温度补偿的参考电压、比较器、振荡器、驱动器及大电流输出开关管等,外配少量元件,就能组成升压、降压及电压反转型DC-DC变换器。该电路采用SOP8封装形式。
SMT扩展库
2500个/圆盘
总额¥0
近期成交6单