芯片简介
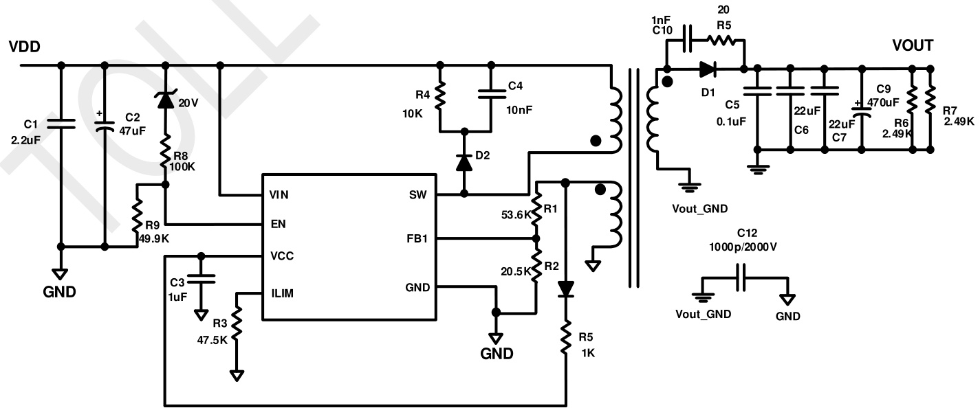
TMI97153B是一款集成160VMOSFET的隔离反激式DCDC转换器,支持原边调节无光耦反馈,适用于13WPoE应用。采用固定峰值电流和可变频率DCM模式调节输出电压,具有过载、过压、开路及热保护功能。内部结构包含控制电路、驱动电路及保护模块,特性包括可编程电流限制、内部80V启动电路和灵活的自供电/外部供电模式。
芯片特点:
输入14V~80V
输出3A
内置MOS
200kHz
使能
隔离


TMI97153B是一款集成160VMOSFET的隔离反激式DCDC转换器,支持原边调节无光耦反馈,适用于13WPoE应用。采用固定峰值电流和可变频率DCM模式调节输出电压,具有过载、过压、开路及热保护功能。内部结构包含控制电路、驱动电路及保护模块,特性包括可编程电流限制、内部80V启动电路和灵活的自供电/外部供电模式。
描述TMI97153B 是一款单片反激式 DC-DC 转换器,具有 160V 功率开关,支持初级侧调节反激式应用,无需光电耦合器反馈。该器件集成了 160V 开关 MOSFET,适用于隔离 13W PoE 应用。它支持固定峰值电流和变频断续导通模式 (DCM) 来调节恒定输出电压。TMI97153B 采用 ESOP8 封装。
3000个/圆盘
总额¥0