芯片简介
LP2981-N是一款专为电池供电应用设计的100mA固定输出LDO稳压器,具有超低压差、低静态电流和高精度输出。采用VIP工艺,集成误差放大器、精密基准电压源、功率晶体管和保护电路,支持睡眠模式和低噪声输出,适用于便携式电子设备的电源管理。
芯片特点:
输入16V
输出100mA
精度±0.75%
功耗:600μA
输出3.3V
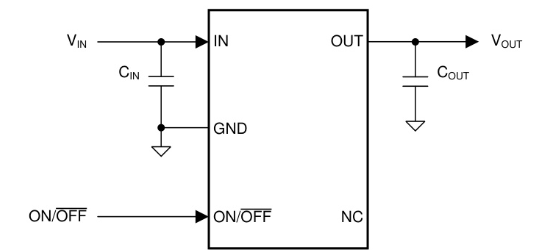
使能

LP2981-N是一款专为电池供电应用设计的100mA固定输出LDO稳压器,具有超低压差、低静态电流和高精度输出。采用VIP工艺,集成误差放大器、精密基准电压源、功率晶体管和保护电路,支持睡眠模式和低噪声输出,适用于便携式电子设备的电源管理。
| 开源项目名称 | 开源项目介绍 |
|---|---|
| C2842719-LDO方案验证板(A版) | LDO验证板A版:3款SOT-23-3、3款SOT-89-3、2款SOT-23-5、2款SOT-23-6、2款SOT-223。 |
描述LP2981-N 具有使能功能的 100mA、16V、低压降稳压器
RoHSSMT扩展库
1000个/圆盘
总额¥0
近期成交6单