芯片简介
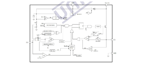
U3213E是集成200V高压MOS和启动电路的多模式PWM控制功率开关,支持降压及升降压拓扑。采用调幅与调频混合控制技术实现无音频噪声工作,集成逐周期电流限制、输出过压保护、过热保护等多重保护功能。内置4ms软启动优化EMI特性,待机功耗低于50mW,外围电路精简适配离线式小功率应用。
芯片特点:
输入~0.3V~200V
输出<2500mA
内置MOS
软启动
ADTOLPkHz


U3213E是集成200V高压MOS和启动电路的多模式PWM控制功率开关,支持降压及升降压拓扑。采用调幅与调频混合控制技术实现无音频噪声工作,集成逐周期电流限制、输出过压保护、过热保护等多重保护功能。内置4ms软启动优化EMI特性,待机功耗低于50mW,外围电路精简适配离线式小功率应用。
描述U3213E是一款高性能低成本PWM控制功率器,适用于离线式小功率降压型应用场合。集成5A 200V MOSFET,支持降压和升降压拓扑,内置多模式控制技术,具有高耐压MOSFET和完备的保护功能。
RoHSSMT扩展库
4000个/圆盘
总额¥0
近期成交37单