芯片简介
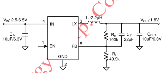
SM8081T是一款高效1.5MHz同步降压DC/DC调节器,最大输出电流1.2A,输入电压范围2.5V至5.5V。集成低RDS(ON)的主开关和同步开关,采用内部软启动限制浪涌电流,支持100%占空比和短路保护功能。
芯片特点:
输入2.5V~5.5V
输出1.2A
内置MOS
1.5MHz
使能
软启动

SM8081T是一款高效1.5MHz同步降压DC/DC调节器,最大输出电流1.2A,输入电压范围2.5V至5.5V。集成低RDS(ON)的主开关和同步开关,采用内部软启动限制浪涌电流,支持100%占空比和短路保护功能。
| 开源项目名称 | 开源项目介绍 |
|---|---|
| DC-DC降压芯片方案验证板-A版 | 该方案验证版,主要用于测试市面上常见的SOT-23封装的降压型DC/DC芯片,板子上目前集成了三种引脚排序。 |
描述SM8081T是一款高效率1.5MHz同步降压DC/DC调节器,能够提供高达1.2A的输出电流。它可以在2.5V到5.5V的输入电压范围内工作,具有低静态电流、低导通电阻和可靠的短路保护功能。
SMT扩展库
3000个/圆盘
总额¥0
描述SM8081是一款高效1.5MHz同步降压DC/DC转换器,最大输出电流为1A。输入电压范围为2.5V至5.5V,具有低静态电流(70μA),内部开关和同步开关具有非常低的导通电阻(260mΩ/170mΩ)。1.5MHz的高开关频率减小了外部元件的尺寸,同时降低了输出电压纹波。具备可靠的短路保护和自动放电功能。
SMT扩展库
3000个/圆盘
总额¥0
近期成交54单