芯片简介
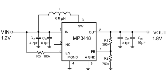
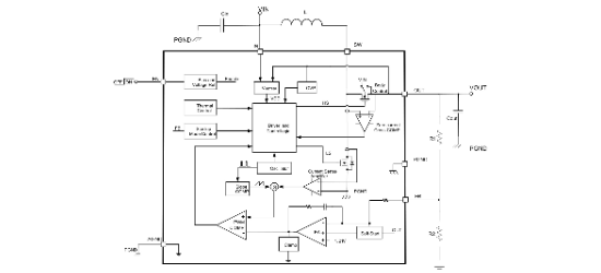
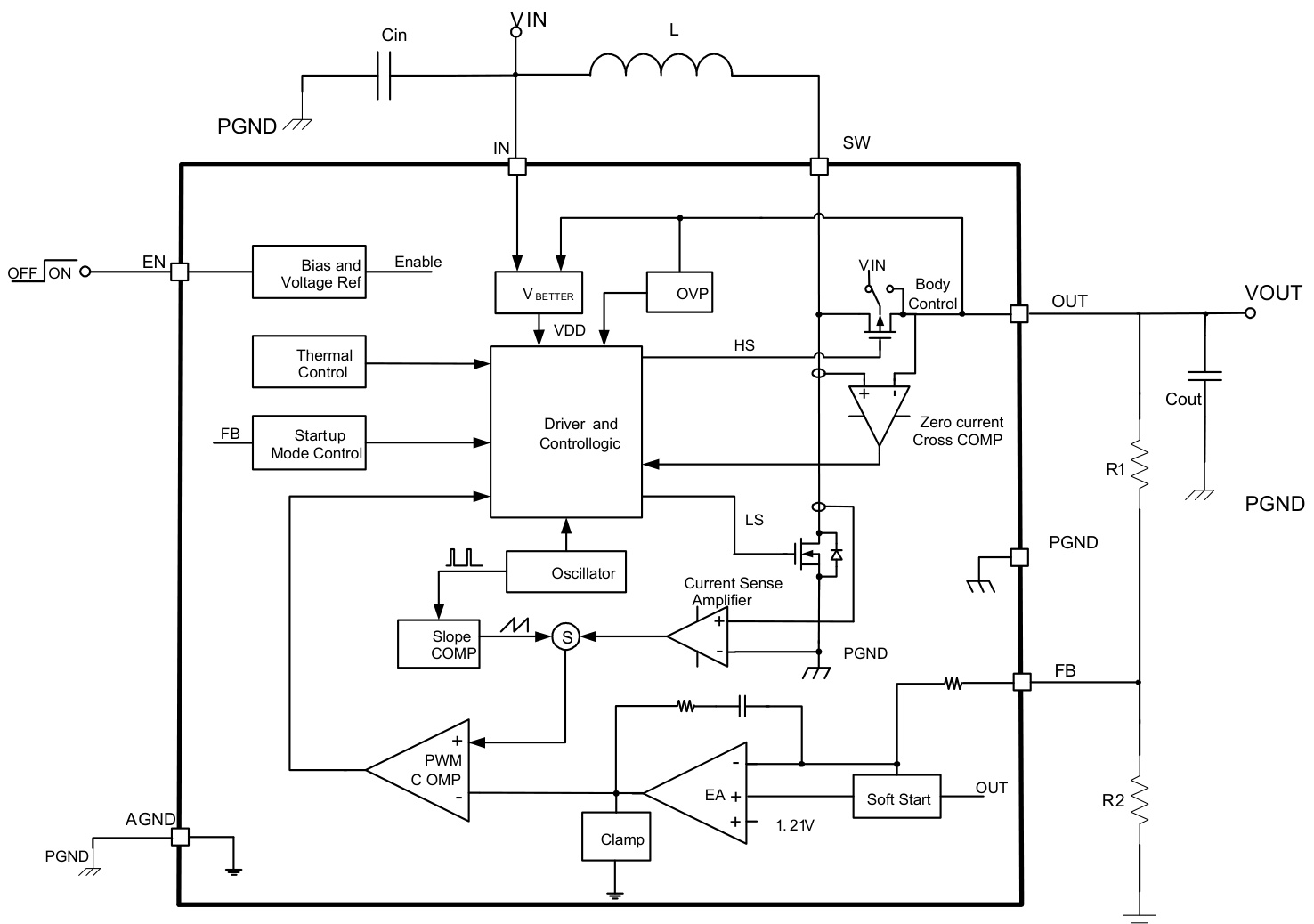
MP3418是一款高效同步电流模式升压转换器,具有输出断开功能。支持0.8V低启动电压和0.6V-4V宽输入范围,集成P沟道同步整流器以提升效率并消除外部肖特基二极管需求。1.2MHz固定开关频率允许使用小型外部元件,内部补偿与软启动设计简化外围电路。特性包括高达96%效率、38μA静态电流、0.1μA关断电流、真输出隔离功能,以及短路保护和过温保护。内部架构包含同步整流MOSFET、误差放大器、电流限制电路和热关断模块。
芯片特点:
输入0.6V~4V
输出1.8V~4V
内置MOS
1.2MHz
使能
软启动





