芯片简介
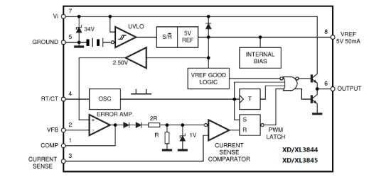
XL2844是一款固定频率电流模式控制的DCDC控制器,适用于离线或DC-DC转换,具有高精度振荡器、内部修整参考电压、高电流图腾柱输出驱动能力。功能模块包括误差放大器、PWM比较器、振荡器及欠压锁定电路,支持自动前馈补偿和逐周期电流限制。
芯片特点:
输入12V~28V
输出1A
100kHz~500kHz

XL2844是一款固定频率电流模式控制的DCDC控制器,适用于离线或DC-DC转换,具有高精度振荡器、内部修整参考电压、高电流图腾柱输出驱动能力。功能模块包括误差放大器、PWM比较器、振荡器及欠压锁定电路,支持自动前馈补偿和逐周期电流限制。
描述XL2844是一款高性能电流模式PWM控制器,适用于离线或在线应用。它具有精确的振荡器、电流模式操作、自动前馈补偿、锁存PWM、内部修整参考电压、低启动和运行电流等特点。
RoHS
2500个/圆盘
总额¥0
近期成交1单