芯片简介
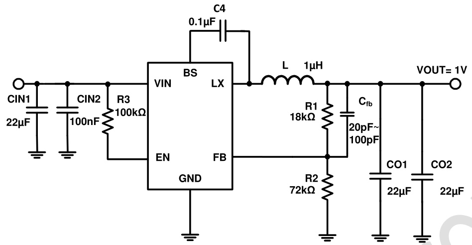
TMI3253/S/T是一款高效率600kHz恒定导通时间(COT)控制模式同步降压DC-DC转换器,可提供高达3A的输出电流。集成低RDS(ON)的主开关和同步开关以降低导通损耗,采用COT架构实现快速瞬态响应。支持轻载时的节能模式、内置软启动、输入过压保护和过流保护(打嗝模式)。由控制电路、驱动电路、内部补偿网络及保护电路组成,需外部电阻分压器和电感。
芯片特点:
输入4.5V~18V
输出3A
内置MOS
600kHz
使能
软启动
工业品
TMI3253/S/T是一款高效率600kHz恒定导通时间(COT)控制模式同步降压DC-DC转换器,可提供高达3A的输出电流。集成低RDS(ON)的主开关和同步开关以降低导通损耗,采用COT架构实现快速瞬态响应。支持轻载时的节能模式、内置软启动、输入过压保护和过流保护(打嗝模式)。由控制电路、驱动电路、内部补偿网络及保护电路组成,需外部电阻分压器和电感。
| 开源项目名称 | 开源项目介绍 |
|---|---|
| DC-DC降压芯片方案验证板-A版 | 该方案验证版,主要用于测试市面上常见的SOT-23封装的降压型DC/DC芯片,板子上目前集成了三种引脚排序。 |
描述电源管理IC,DCDC,Buck,600KHz,4.5- 18V,3A,SOT23-6,VFB=0.8V,TMI3253(TMI)
RoHSSMT扩展库
3000个/圆盘
总额¥0
近期成交96单