芯片简介
CL6291是一款微小型高效率升压型DC/DC调整器,由电流模PWM控制环路、误差放大器、斜波补偿电路、比较器和功率开关等模块组成。内置4A功率开关及软启动保护电路,支持通过外置电阻调节输出电压,工作频率1.2MHz。具备输出短路保护、过压保护、过温保护功能,转换效率高达93%。
芯片特点:
输入2V~6V
输出18V
内置MOS
1.2MHz
使能
软启动

CL6291是一款微小型高效率升压型DC/DC调整器,由电流模PWM控制环路、误差放大器、斜波补偿电路、比较器和功率开关等模块组成。内置4A功率开关及软启动保护电路,支持通过外置电阻调节输出电压,工作频率1.2MHz。具备输出短路保护、过压保护、过温保护功能,转换效率高达93%。
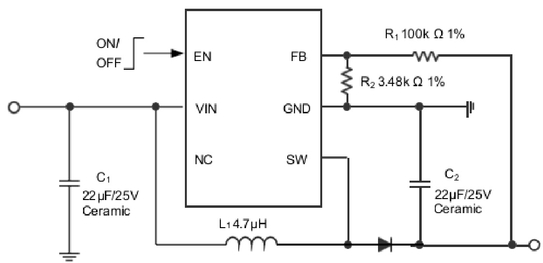
描述CL6291是一款微小型、高效率、升压型DC/DC调整器。电路由电流模PWM控制环路、误差放大器、斜波补偿电路、比较器和功率开关等模块组成。该芯片可在较宽负载范围内高效稳定的工作,可以从锂电池供电下直接输出高达18V的电压,CL6291内置一个4A的功率开关和软启动保护电路。高达93%的转换效率能够高效的延长电池寿命。可以通过调整两个外加电阻来设定输出电压,开关频率控制在1.2MHz,有效的为客户节省外围电感成本,同时用23-6的封装还能实现输出短路保护、输出过电压保护和过温保护。
RoHSSMT扩展库
3000个/圆盘
总额¥0
近期成交33单