芯片简介
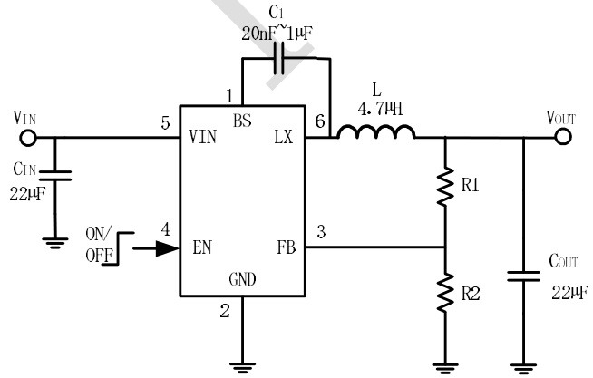
STI3470L是一款高效同步降压转换器,集成内部补偿网络和高电压功率MOSFET,支持2.0A输出电流和600KHz工作频率。特性包括过流保护、输入过压保护、热关断及内置软启动功能,采用最小外部元件设计,适用于分布式电源系统、数字机顶盒等场景。
芯片特点:
输入3.5V~18V
输出2.0A
内置MOS
600KHz
使能
软启动
工业品
STI3470L是一款高效同步降压转换器,集成内部补偿网络和高电压功率MOSFET,支持2.0A输出电流和600KHz工作频率。特性包括过流保护、输入过压保护、热关断及内置软启动功能,采用最小外部元件设计,适用于分布式电源系统、数字机顶盒等场景。
| 开源项目名称 | 开源项目介绍 |
|---|---|
| DC-DC降压芯片方案验证板-A版 | 该方案验证版,主要用于测试市面上常见的SOT-23封装的降压型DC/DC芯片,板子上目前集成了三种引脚排序。 |
描述STI3470L 是一款完全集成的高效率同步整流降压转换器,可在宽负载范围内高效运行。该器件提供两种工作模式:PWM 控制和 PFM 模式切换控制,支持高效率的负载范围。STI3470L 不需要肖特基二极管,适用于分布式电源系统、数字机顶盒、平板电视和显示器、笔记本电脑、无线和 DSL 调制解调器等应用。
SMT扩展库
3000个/圆盘
总额¥0