芯片简介
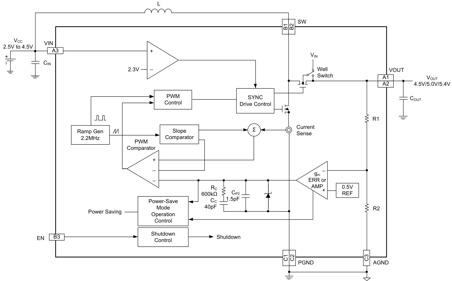
SGM66055是一款2.2MHz开关频率的同步升压转换器,采用峰值电流模式控制,具有节能模式和反振铃电路以降低EMI。其输入电压范围为2.5V至4.5V,提供固定输出电压4.5V/5.0V/5.4V选项,效率高达93%。特性包括23μA静态电流、1μA关机电流、负载断开功能及热关断保护。内部组成包含控制电路、同步开关节点和使能逻辑。
芯片特点:
输入2.5V~4.5V
输出4.5V
内置MOS
2.2MHz
使能
软启动


SGM66055是一款2.2MHz开关频率的同步升压转换器,采用峰值电流模式控制,具有节能模式和反振铃电路以降低EMI。其输入电压范围为2.5V至4.5V,提供固定输出电压4.5V/5.0V/5.4V选项,效率高达93%。特性包括23μA静态电流、1μA关机电流、负载断开功能及热关断保护。内部组成包含控制电路、同步开关节点和使能逻辑。
描述SGM66055是一款内部补偿、2.2MHz峰值电流模式、同步升压开关转换器。即使系统电池电压低于最小值,该设备也能保持输出电压调节,最小输出负载电流为0.9A。该设备在轻载模式下进入省电模式,提高轻载效率。其输出在关断时被整流器断开,显著减少EMI干扰。工作温度范围为-40℃至+85℃。
SMT扩展库
3000个/圆盘
总额¥0
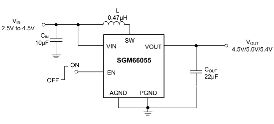
描述SGM66055是一款2.2MHz同步升压转换器,具有4A开关,固定输出电压,适用于USB OTG、Class-D音频放大器、智能手机和平板电脑等应用。其输入电压范围为2.5V至4.5V,输出电压可选4.5V、5.0V和5.4V。该器件具有高效率(高达93%),低静态电流(23μA),并支持轻载模式和关断模式。
SMT扩展库
3000个/圆盘
总额¥0
描述SGM66055是一款2.2MHz固定输出同步升压转换器,具有4A开关,适用于2.5V至4.5V的输入电压范围。它提供4.5V、5.0V和5.4V的固定输出电压,最高效率可达93%,静态电流为23μA。
SMT扩展库
3000个/圆盘
总额¥0