芯片简介
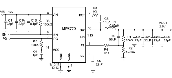
MP8770GQ-Z是一款高频同步降压开关转换器,集成内部功率MOSFET,支持8A连续输出电流。采用恒定导通时间(COT)控制实现快速瞬态响应和严格输出调节,具备短路保护(SCP)、过流保护(OCP)、欠压保护(UVP)及热关断功能。特性包括3V~17V宽输入范围、22mΩ/10mΩ低导通电阻MOSFET、100μA静态电流、可调输出电压(最低0.6V)、高效同步工作模式及外部可编程软启动时间。
芯片特点:
输入3V~17V
输出8A
内置MOS
700kHz
使能
软启动

MP8770GQ-Z是一款高频同步降压开关转换器,集成内部功率MOSFET,支持8A连续输出电流。采用恒定导通时间(COT)控制实现快速瞬态响应和严格输出调节,具备短路保护(SCP)、过流保护(OCP)、欠压保护(UVP)及热关断功能。特性包括3V~17V宽输入范围、22mΩ/10mΩ低导通电阻MOSFET、100μA静态电流、可调输出电压(最低0.6V)、高效同步工作模式及外部可编程软启动时间。
描述DCDC降压,电源输入7V~30V,3A以上(大电流)方案,
RoHSSMT扩展库
5000个/圆盘
总额¥0
近期成交7单