芯片简介
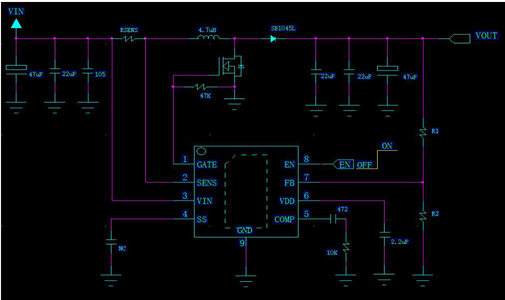
HT5429AREZ是一款异步升压芯片,支持自动调频及宽输入电压范围(3.0V-22V),可调输入限流功能。采用外置功率管设计,内置误差放大器与动态环路补偿机制,提供欠压锁存、过流和过温保护。特性包括高效率、最高650kHz工作频率,通过外部电阻灵活设置输出电压(5V至36V),并支持软启动功能以限制输入电流过冲。
芯片特点:
输入3.0V~22V
输出5V~36V
650kHz
使能
软启动

HT5429AREZ是一款异步升压芯片,支持自动调频及宽输入电压范围(3.0V-22V),可调输入限流功能。采用外置功率管设计,内置误差放大器与动态环路补偿机制,提供欠压锁存、过流和过温保护。特性包括高效率、最高650kHz工作频率,通过外部电阻灵活设置输出电压(5V至36V),并支持软启动功能以限制输入电流过冲。
描述HT5429A是一款自动调频、最高600KHz工作频率、高效率、宽输入电压范围的电流模式异步升压(BOOST)芯片,且可调输入限流功能。用户可灵活地通过外部补偿建立动态环路,获得在所有条件下最优瞬态性能。该芯片还包括欠压锁存、过流保护和过温保护,以防止在输出过载时产生损害。
SMT扩展库
2500个/圆盘
总额¥0
近期成交1单