芯片简介
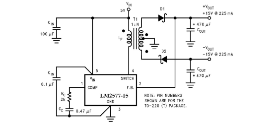
LM2577是一款单片集成升压型开关稳压器,提供升压、反激和正激转换控制功能,内置3.0ANPN开关和52kHz固定频率振荡器。具备电流和热限制保护、欠压锁定及软启动功能,支持宽输入电压范围3.5V至40V,适用于简单升压、多路输出及反激/正激稳压器设计。
芯片特点:
输入3.5V~40V
输出可调
52kHz
软启动

LM2577是一款单片集成升压型开关稳压器,提供升压、反激和正激转换控制功能,内置3.0ANPN开关和52kHz固定频率振荡器。具备电流和热限制保护、欠压锁定及软启动功能,支持宽输入电压范围3.5V至40V,适用于简单升压、多路输出及反激/正激稳压器设计。
描述升压型调节器,输出类型:可调
RoHSSMT扩展库
800个/圆盘
总额¥0
近期成交6单