芯片简介
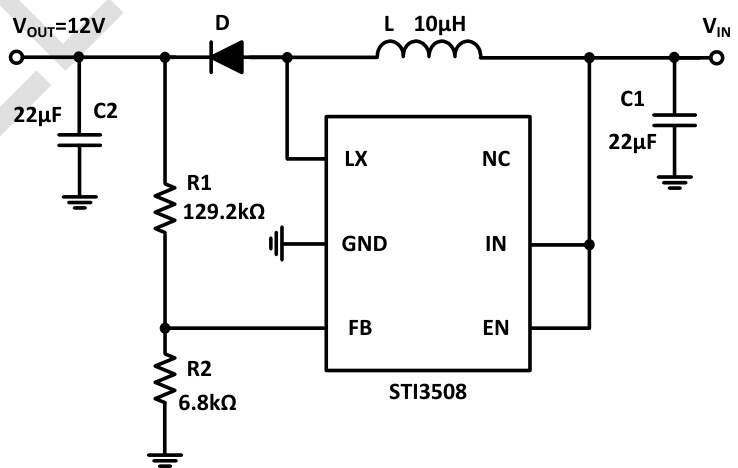
STI3508是一款恒定频率、电流模式升压转换器,集成80mΩ功率MOSFET,支持2.5V至7V输入电压范围,开关频率为1MHz。具有内部软启动功能以减少浪涌电流,支持轻载时自动切换至脉冲频率调制模式,内置欠压锁定、电流限制及热过载保护。适用于小型低功耗设备,采用6引脚SOT23封装。
芯片特点:
输入2.5V~7V
输出28V
内置MOS
1MHz
使能
软启动



STI3508是一款恒定频率、电流模式升压转换器,集成80mΩ功率MOSFET,支持2.5V至7V输入电压范围,开关频率为1MHz。具有内部软启动功能以减少浪涌电流,支持轻载时自动切换至脉冲频率调制模式,内置欠压锁定、电流限制及热过载保护。适用于小型低功耗设备,采用6引脚SOT23封装。
描述STI3508 是一款常频、6引脚SOT23封装的电流模式升压转换器,适用于小型低功耗应用。该器件在轻负载时自动切换到脉冲频率调制模式,具有欠压锁定、限流和热过载保护功能。
3000个/圆盘
总额¥0
近期成交100单+