芯片简介
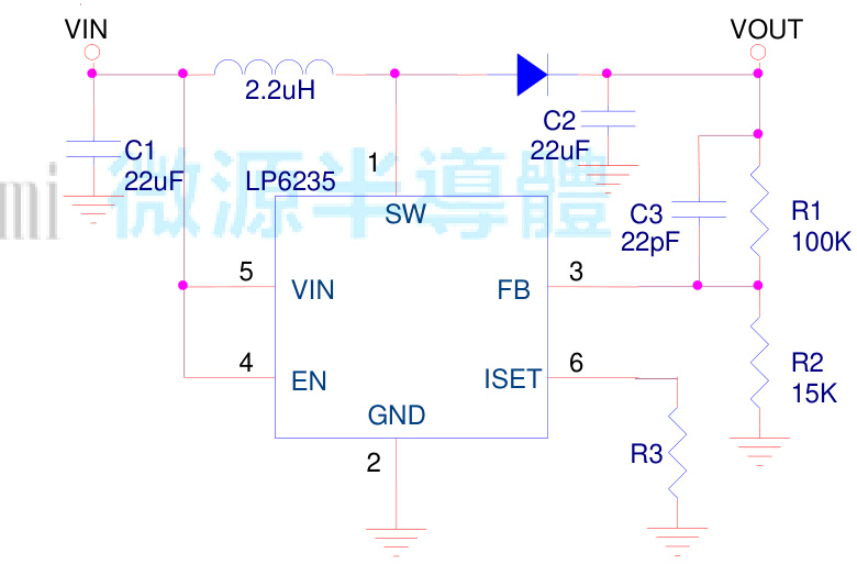
LP6235B6F是一款1.2MHz固定频率的PWM升压开关稳压器,设计用于恒压应用,支持输入电压2.5V至5.5V,输出电压可达28V。该芯片采用峰值电流控制模式,集成内部补偿网络和软启动功能,可在轻载时自动切换至PFM模式以提高效率。具有欠压锁定、电流限制(3A开关电流限值)及热过载保护,采用高频PWM操作以减少外部元件尺寸。
芯片特点:
输入2.5V~5.5V
输出2.5V~28V
内置MOS
1.2MHz
使能
软启动

LP6235B6F是一款1.2MHz固定频率的PWM升压开关稳压器,设计用于恒压应用,支持输入电压2.5V至5.5V,输出电压可达28V。该芯片采用峰值电流控制模式,集成内部补偿网络和软启动功能,可在轻载时自动切换至PFM模式以提高效率。具有欠压锁定、电流限制(3A开关电流限值)及热过载保护,采用高频PWM操作以减少外部元件尺寸。
描述LP6235是一款高效率的3A升压DC/DC转换器,采用1.2MHz PWM控制方案,具有高达94%的效率。它可以在关机模式下断开输出与输入的连接,关机电流小于1μA,输出电压可达5.5V。该器件具有内部补偿和软启动功能,采用SOT23-6封装。
SMT扩展库
3000个/圆盘
总额¥0