芯片简介
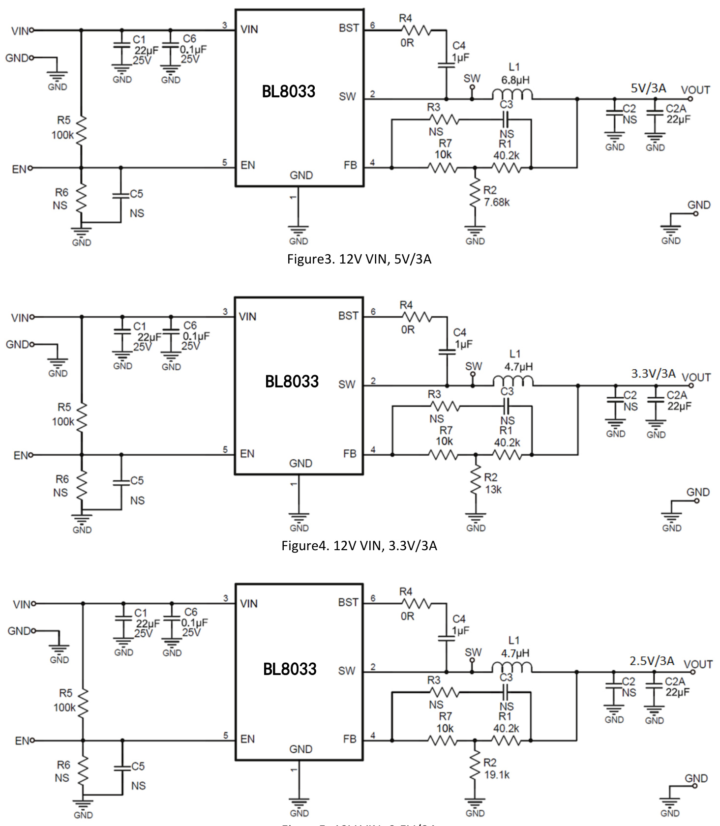
BL8033是一款全集成高效率3A同步整流降压转换器,提供PWM和PFM双模式操作以实现宽负载范围的高效率。具备集成内部补偿、过流保护(打嗝模式)、过热保护、浪涌电流限制及软启动功能,支持4.5V至16V输入电压范围,采用无肖特基二极管设计。
芯片特点:
输入4.5V~16V
输出3A
内置MOS
500KHz
使能
软启动

BL8033是一款全集成高效率3A同步整流降压转换器,提供PWM和PFM双模式操作以实现宽负载范围的高效率。具备集成内部补偿、过流保护(打嗝模式)、过热保护、浪涌电流限制及软启动功能,支持4.5V至16V输入电压范围,采用无肖特基二极管设计。
| 开源项目名称 | 开源项目介绍 |
|---|---|
| DC-DC降压芯片方案验证板-A版 | 该方案验证版,主要用于测试市面上常见的SOT-23封装的降压型DC/DC芯片,板子上目前集成了三种引脚排序。 |
描述BL8033是一款全集成、高效率的3A同步降压转换器,工作频率为500KHz,输入电压范围为4.5V至16V,最大输出电流为3A,具有PWM和PFM模式切换控制,内置内部补偿,支持低ESR陶瓷输出电容器,具有过流保护和过温保护功能。
3000个/圆盘
总额¥0
近期成交100单+