芯片简介
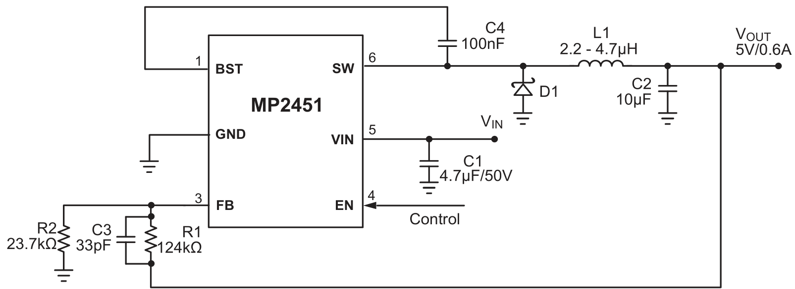
MP2451是一款集成了内部高端高压MOSFET的高频(2MHz)降压开关调节器。采用电流控制模式,为快速环路响应提供单一的0.6A(或更少)高效输出。3.3V至36V的宽输入范围适用于汽车输入环境中的各种降压应用。 3μA关断模式静态电流允许其使用在电池供电应用中。通过在轻载条件下按比例缩小开关频率,以减少开关和栅极驱动损耗,实现了在宽负载范围内的高功率转换效率。频率折返有助于防止启动过程中电感电流失控。过温保护确保了工作的稳定性和可靠性。
芯片特点:
130μA工作静态电流 3.3V至36V宽工作输入电压范围 500mΩ内部功率MOSFET 2MHz固定开关频率 内部补偿 稳定的陶瓷输出电容器 内部软启动 无电流检测电阻器的精密电流限 效率>90% 输出调节范围为+0.8V至0.8xVIN 3μA低关断供电电流 SOT23-6和TSOT23-6封装


