芯片简介
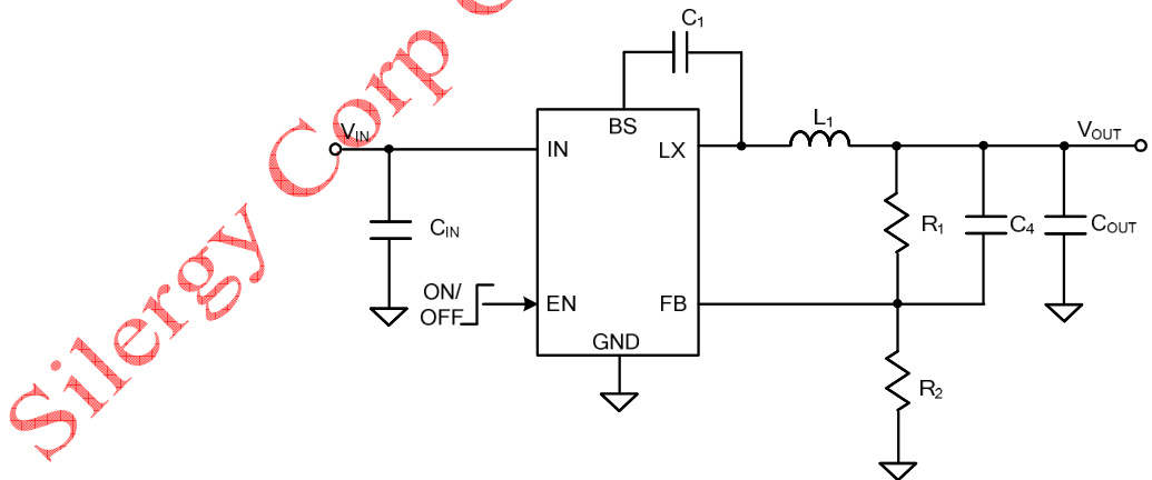
SYH112是一款高效500kHz同步降压DC-DC转换器,可提供2A输出电流。其4.5V至16V宽输入电压范围集成低RDS(ON)主开关和同步开关,采用即时PWM架构实现快速瞬态响应。特性包含内部软启动限制浪涌电流、±1.5%精度基准电压,通过500kHz开关频率降低输出纹波并缩小外部电感电容尺寸。
芯片特点:
输入4.5V~16V
输出2A
内置MOS
500kHz
使能
软启动

SYH112是一款高效500kHz同步降压DC-DC转换器,可提供2A输出电流。其4.5V至16V宽输入电压范围集成低RDS(ON)主开关和同步开关,采用即时PWM架构实现快速瞬态响应。特性包含内部软启动限制浪涌电流、±1.5%精度基准电压,通过500kHz开关频率降低输出纹波并缩小外部电感电容尺寸。
| 开源项目名称 | 开源项目介绍 |
|---|---|
| DC-DC降压芯片方案验证板-A版 | 该方案验证版,主要用于测试市面上常见的SOT-23封装的降压型DC/DC芯片,板子上目前集成了三种引脚排序。 |
描述SYH112是一款高效率500kHz同步降压DC-DC转换器,能够提供2A的输出电流。其输入电压范围为4.5V至16V,内部集成了主开关和同步开关,具有低导通损耗。采用瞬时PWM架构实现快速瞬态响应,输出电压纹波低,外部电感和电容器尺寸小。采用TSOT23-6封装。
SMT扩展库
3000个/圆盘
总额¥0