芯片简介
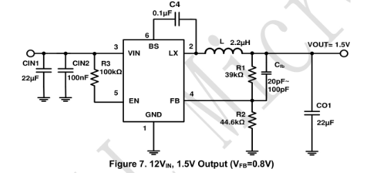
TMI3252S是一款高效600kHz同步降压DC-DC转换器,采用COT控制架构实现快速瞬态响应。集成140mΩ/70mΩ低RDS(ON)内部MOSFET,支持4.5V至18V宽输入范围,最大输出电流2A。特性包括过流保护(带Hiccup模式)、输入过压保护、热关断及软启动功能,采用SOT23-6封装,适用于数字机顶盒、平板显示设备等应用。
芯片特点:
输入4.5V~18V
输出2A
内置MOS
600kHz
使能
软启动

TMI3252S是一款高效600kHz同步降压DC-DC转换器,采用COT控制架构实现快速瞬态响应。集成140mΩ/70mΩ低RDS(ON)内部MOSFET,支持4.5V至18V宽输入范围,最大输出电流2A。特性包括过流保护(带Hiccup模式)、输入过压保护、热关断及软启动功能,采用SOT23-6封装,适用于数字机顶盒、平板显示设备等应用。
| 开源项目名称 | 开源项目介绍 |
|---|---|
| DC-DC降压芯片方案验证板-A版 | 该方案验证版,主要用于测试市面上常见的SOT-23封装的降压型DC/DC芯片,板子上目前集成了三种引脚排序。 |
描述电源管理IC,DCDC,Buck,600KHz,4.5~18V,2 A,SOT23-6,VFB=0.6V,TMI3252S(TMI)
RoHSSMT扩展库
3000个/圆盘
总额¥0
近期成交53单