芯片简介
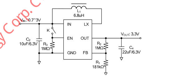
SY7060是一款高效率、低输入电压的同步升压转换器,适用于单节或双节碱性、镍氢、镍镉电池供电应用。采用NMOS主开关和PMOS同步开关,支持0.7V最低输入电压,可调输出电压1.8V至5.25V,具有18μA静态电流、过压保护及使能功能。
芯片特点:
输入0.7V~5.0V
输出1.8V~5.25V
内置MOS
使能

SY7060是一款高效率、低输入电压的同步升压转换器,适用于单节或双节碱性、镍氢、镍镉电池供电应用。采用NMOS主开关和PMOS同步开关,支持0.7V最低输入电压,可调输出电压1.8V至5.25V,具有18μA静态电流、过压保护及使能功能。
描述SY7060是一款高效率、低输入电压的同步升压转换器,适用于单节或双节碱性、NiMH或NiCd电池供电的应用。它可以接收低至0.7V的输入电压,采用NMOS作为主开关和PMOS作为同步开关。典型峰值电流限制约为400mA。
SMT扩展库
3000个/圆盘
总额¥0
近期成交2单